Ministerio de Industria, Turismo y Comercio LogoMinisterior
 

Alerta

Resultados 560 resultados
LastUpdate Última actualización 23/11/2025 [06:52:00]
pdfxls
Solicitudes publicadas en los últimos 15 días / Applications published in the last 15 days
previousPage Resultados 175 a 200 de 560 nextPage  

用于更新航运产品的产品数据的方法及相关电子装置

NºPublicación:  CN120981821A 18/11/2025
Solicitante: 
马士基有限公司
CN_120981821_PA

Resumen de: WO2024194076A1

Disclosed is a method, performed by an electronic device, for updating product data of a shipment product. The method comprises obtaining historical data associated with the shipment product. The method comprises determining, based on the historical data, one or more shipment product parameters, by applying a forecasting model to the historical data. The method comprises generating, based on the one or more shipment product parameters, a value change parameter indicative of a change of a value associated with the shipment product. The method comprises predicting, based on the historical data and the value change parameter, a selection parameter indicative of a likelihood that a user selects the shipment product based on the value change parameter. The method comprises determining an updated value parameter associated with the shipment product based on one or more of: the historical data, the value change parameter, and the selection parameter.

一种铁路运输计划动态管理方法及系统

NºPublicación:  CN120975676A 18/11/2025
Solicitante: 
中铁武汉勘察设计院有限公司湖南虹桥工业科技股份有限公司
CN_120975676_PA

Resumen de: CN120975676A

本发明公开了一种铁路运输计划动态管理方法及系统,具体涉及动态管理领域;本发明本方案通过实时采集列车、线路、货运、天气及设备等多源动态数据,构建动态资源协同模型,实现铁路调度的智能优化;当监测到计划偏差或突发事件时,触发智能调整引擎,通过多目标优化算法生成调整方案,调整方案推送至执行终端后,系统实时监控执行状态,形成闭环反馈机制,并通过数字孪生平台增强可视化,动态渲染列车位置误差带及时刻表对比甘特图;基于执行反馈数据,系统迭代更新动态资源协同模型,通过增量学习和虚拟压力测试确保模型鲁棒性,最终实现铁路运输的精准性和高效性。

社区无人配送控制方法、装置、设备及介质

NºPublicación:  CN120975478A 18/11/2025
Solicitante: 
广东工业大学
CN_120975478_PA

Resumen de: CN120975478A

本申请涉及一种社区无人配送控制方法、装置、设备及介质,方法包括:基于配送需求预测模型预测出未来第一预设时长的配送需求热力图;基于配送需求热力图,每隔第二预设时长获取待配送社区中的各个快递柜空间利用率以及待分配包裹数据,采用预设的动态资源调度模型根据快递柜空间利用率以及待分配包裹数据确定奖励函数值,根据奖励函数值确定待分配包裹所分配的目标快递柜编号以及其相对应的格口的尺寸规格;采用配送路径规划算法根据待分配包裹所分配的目标快递柜编号进行全局路径规划,并基于改进的合约网协议根据预设的投标值计算模型在任务分配时,生成投标值以匹配最优执行无人机。本申请能够提高资源利用率和降低能源消耗,并降低运营成本。

超市收银机动态促销策略自适应调整方法及实现系统

NºPublicación:  CN120975849A 18/11/2025
Solicitante: 
广州市超赢信息科技有限公司
CN_120975849_PA

Resumen de: CN120975849A

本发明公开了超市收银机动态促销策略自适应调整方法及实现系统。本发明中,通过时序神经网络对消费趋势特征进行深度提取,并将其与外部环境参数进行多维度关联计算,提升了促销策略对市场动态的感知能力。这种融合分析不仅能够捕捉到短期的消费波动,还能识别出潜在的消费模式变化,让促销规则的制定不再依赖单一的数据指标,而是建立在更全面的信息基础上。通过实时整合交易数据和环境因素,促销活动可以更灵活地适应不同时段的消费需求差异,比如在高温天气自动调整清凉商品的促销力度,或者在工作日晚间加强便捷食品的优惠推送,从而减少无效促销的资源投入,让每一项促销措施都能更精准地触达目标顾客群体。

一种基于光场技术的装矿车辆过磅自动计量系统与方法

NºPublicación:  CN120975673A 18/11/2025
Solicitante: 
应急管理部信息研究院(煤炭信息研究院)
CN_120975673_PA

Resumen de: CN120975673A

本发明属于物流管理技术领域,尤其涉及一种基于光场技术的装矿车辆过磅自动计量系统与方法,其中系统包括光场智能检测装置、过磅称重系统、装载车辆和拦挡控制系统。通过光场相机阵列采集车辆三维数据,结合深度学习算法实时计算物料体积与重量,并与地磅数据双重校验,实现高精度载重计量。采用自适应网格算法与密度偏差检测,有效识别偷盗或超载行为。本系统在粉尘浓度环境下仍能稳定运行,体积计量精度达±0.8%,重量校验误差≤±1%,显著提升矿山过磅效率与安全性,减少人工干预。

基于卫星定位系统的大件物资运输线路管控方法及系统

NºPublicación:  CN120975675A 18/11/2025
Solicitante: 
苏交科集团股份有限公司
CN_120975675_PA

Resumen de: CN120975675A

本发明实施例公开了一种基于卫星定位系统的大件物资运输线路管控方法及系统,涉及大件物资运输管理技术领域,能够实现大件物资运输线路智能规划,确保大件物资快速、安全抵达。本发明包括:采集获取货物名称、大件生产单位或者大件装载源头单位、车货总重、车货总长、车货总宽和车货总高等企业大件物资信息;以及运输开始时间、运输结束时间、运输起点、运输终点和路线信息等运输信息;根据企业大件物资信息和运输信息,基于距离最短和行车最优原则生成运输线路并进行修正。从而实现大件物资运输线路智能规划,确保大件物资快速、安全抵达。

医用货物运送管理方法

NºPublicación:  CN120975683A 18/11/2025
Solicitante: 
浙江万里学院
CN_120975683_PA

Resumen de: CN120975683A

本发明涉及一种医用货物运送管理方法,通过获取具有相同发货地址的各医用货物的物流配送单信息,且基于这些医用货物物流配送单信息形成初始配送路径集合及对应每条初始配送路径的物流车辆,令物流驾驶人员按照各自物流车辆对应的初始配送路径执行配送,并监测物流驾驶人员在驾驶物流车辆过程中的疲劳状态及驾驶路段交通拥堵指数,再根据监控到的物流驾驶人员疲劳状态和驾驶路段交通拥堵指数调整物流驾驶人员驾驶的配送路径得到调整后配送路径,以令物流驾驶人员按照调整后配送路径执行医用货物配送。如此,实现了对医用货物的配送管理,而且根据驾驶人员疲劳状态和驾驶路段交通拥堵情况来动态调整初始配送路径,确保医用货物安全配送。

一种电商代运营异构系统适配与数据同步方法

NºPublicación:  CN120973860A 18/11/2025
Solicitante: 
广州千乘智运科技有限公司
CN_120973860_PA

Resumen de: CN120973860A

本发明涉及电商运营技术领域,尤其涉及一种电商代运营异构系统适配与数据同步方法;本发明通过构建中转统一数据模型和适配器,实现了异构电商系统之间的数据转换,利用数据同步引擎管理数据同步任务,保证了数据同步的效率和准确性,解决了现有技术中电商代运营异构系统数据同步存在的问题,为电商代运营提供了有效的数据支持,同时伴随着适配性测试处理,以判断异构系统中适配器的性能是否稳定,以确保异构系统的数据适配性,同时深入式的对适配器处理前后数据完整性进行分析,以确保适配器处理前后的数据一致性和完整性,有效减少因数据问题导致的业务故障,以及伴随着数据同步前后一致性分析和同步性能分析,以实现数据同步整体监管。

工业互联网中的生产路径优化方法及系统

NºPublicación:  CN120975461A 18/11/2025
Solicitante: 
黑龙江振宁科技股份有限公司
CN_120975461_PA

Resumen de: CN120975461A

本发明涉及工业生产管理技术领域,具体为工业互联网中的生产路径优化方法及系统。方法包括:获取并标准化处理订单、产线、资源及工艺数据,构建生产基础数据集;基于多目标优化算法生成基准生产调度方案;实时监测生产执行状态与外部事件,以捕获预设的生产扰动事件;在检测到扰动事件后,对扰动事件的类型与影响等级进行分析与评估;根据评估结果,从预设策略库中选择一种与扰动影响相匹配的重调度策略;执行所选策略以生成修正后的调度方案,并下发至相关生产单元。本发明通过引入分级扰动响应机制,在有效应对突发状况的同时,最大限度地减少了对整体生产计划的冲击,并避免了不必要的全局重优化所带来的巨大计算负担。

基于区块链的物流运营绩效数据存证与智能考核方法及系统

NºPublicación:  CN120975631A 18/11/2025
Solicitante: 
广东易迁易物流科技有限公司
CN_120975631_PA

Resumen de: CN120975631A

本发明提供基于区块链的物流运营绩效数据存证与智能考核方法及系统,该方法包括:先对绩效数据分类得到子类别数据,结合其时间戳、数据类型编码和随机加密字符构建唯一数据标识;接着对绩效子类别数据先非对称加密得第一加密数据,再二次对称加密得第二加密数据;然后依据物流业务流程和数据共享需求构建隐私保护智能合约,结合物流参数、各方信誉评级及网络稳定性确定区块链节点;将第二加密数据、唯一数据标识和智能合约存入节点形成目标区块链链条;最后基于链条中预先嵌入的智能考核策略,对解密后的原始数据进行绩效考核并得出结果。本发明保障数据隐私安全,并解决数据处理延迟使考核结果滞后的问题。

一种基于需求预测的生产物流全域建模与联合优化方法

NºPublicación:  CN120975281A 18/11/2025
Solicitante: 
浙江大学
CN_120975281_PA

Resumen de: CN120975281A

本发明公开了一种基于需求预测的生产物流全域建模与联合优化方法,该方法采用LightGBM模型进行中短期的周期性需求预测,并考虑时间滞后非线性因素对需求的影响。构建以周期补货为核心的生产‑库存策略联合优化模型,采用(T,s,S)策略框架,对每一周期内的安全库存水平s、目标库存水平S及生产量q进行联合建模。模型采用改进型自适应差分进化算法,以最小化总成本为目标函数,并综合考虑库存持有成本、缺货成本、生产成本与运输成本,同时约束服务水平不低于预设标准,在预测不确定性条件下实现生产‑库存协调优化。本发明构建了全过程的生产物流模型,具有良好的可扩展性,显著提升了服务水平与运营成本控制水平。

融合多重不确定性的零碳物流鲁棒供能方法及系统

NºPublicación:  CN120975425A 18/11/2025
Solicitante: 
山东电力工程咨询院有限公司
CN_120975425_PA

Resumen de: CN120975425A

本发明属于零碳物流供能技术领域,提供了融合多重不确定性的零碳物流鲁棒供能方法及系统,其技术方案为根据零碳物流供能系统的能源结构与运行特点,构建多重不确定性模型;基于系统中多个能源的相互作用,构建鲁棒优化目标函数、日前约束、日内约束和功率平衡约束;结合多重不确定模型和碳物流系统的实际运行需求,基于鲁棒优化理论,对鲁棒优化目标函数优化,构建得到鲁棒优化模型;将鲁棒优化模型分解为主问题和子问题,通过求解主问题和子问题得到协调多重能源系统的调度策略。以确保系统在多种不确定性条件下的鲁棒性和高效性。

一种基于大数据的服装库存智能管理系统

NºPublicación:  CN120975703A 18/11/2025
Solicitante: 
泉州师范学院
CN_120975703_PA

Resumen de: CN120975703A

本发明涉及电数字数据处理领域,公开一种基于大数据的服装库存智能管理系统,包括:于各库存节点部署边缘计算单元,构建一分布式网络;各边缘计算单元基于当前库存与一个经多源数据交叉验证的近期销售速率,实时计算并广播库存势能值;任一节点则通过自主比较与邻近节点的势能梯度,于该梯度满足触发条件时,主动生成库存拉取请求,本发明通过构建一个由数据势能梯度驱动的分布式自调节库存流转体系,将决策权下放至网络边缘,根除了集中式决策固有的信息延迟与计算瓶颈,并确保每次调拨均由真实且经过多维验证的市场信号驱动,进而让整个库存网络呈现出较高的敏捷性与有序自适应特性。

面向CKD模式的配件生产质量控制追溯方法及系统

NºPublicación:  CN120975616A 18/11/2025
Solicitante: 
广东景荣科技控股有限公司
CN_120975616_PA

Resumen de: CN120975616A

本发明涉及生产质量追溯技术领域,尤其涉及一种面向CKD模式的配件生产质量控制追溯方法及系统。所述方法包括以下步骤:获取待出口产品数据及其生产过程,记录各配件的标准参数,随后拆解配件在产品中的空间位置,构建唯一识别标签,通过物流节点的读写设备实时读取标签位置信息,并查询相应的实时气温数据。根据温度变化模拟配件参数的变化,监测实时参数是否符合标准,若不符合,则标记为误差产生位置,通过误差位置及位置信息构建质量控制追溯链,并设置查询索引,以实现高效的质量管理和追溯。本发明实现了对配件生产过程的实时监控与动态管理,增强了生产过程的透明度与可追溯性。

一种仓储自动化的分拣机器人控制系统

NºPublicación:  CN120972656A 18/11/2025
Solicitante: 
宁夏梧歌物联科技有限公司
CN_120972656_PA

Resumen de: CN120972656A

本发明公开了一种仓储自动化的分拣机器人控制系统,通过数据获取模块实时采集机器人性能参数及包裹参数,性能状态分析模块动态分析机器人工作状态,异常状态处理模块对异常状态的分拣机器人进行主动干预;分拣风险评估模块与分拣效率分析模块计算风险评估系数与效率权重指数,分拣异常预警模块通过加权融合生成实时分拣异常预警指数,触发分级预警并输出对应处理建议;仓储监管中心实时可视化数据,依据预警信号和风险等级动态优化任务分配与资源调度,优先将高风险区域任务分流至高效率子区域;该系统实现了分拣过程的多维度监控、智能预警及自适应性调度,显著提升仓储分拣效率和异常响应能力。

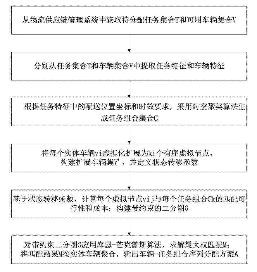
案例推荐方法、装置、电子设备和计算机可读介质

NºPublicación:  CN120973998A 18/11/2025
Solicitante: 
北京京东远升科技有限公司
CN_120973998_PA

Resumen de: CN120973998A

本发明公开了案例推荐方法、装置、电子设备和计算机可读介质,涉及大数据处理与挖掘技术领域。该方法包括:从数据库中获取各个案例的属性数据,根据所述各个案例的属性数据筛选出案例模板,并将所述案例模板存储到案例库中;根据正在对接的目标运单的基础数据,从所述案例库中筛选出基础数据与所述目标运单相同的至少一个案例模板;根据所述目标运单的特征业务数据和所述至少一个案例模板的特征业务数据,分别计算所述目标运单与所述至少一个案例模板的相似度,从而筛选出相似度靠前的若干个目标案例模板;将所述若干个目标案例模板推送至所述目标运单的对接人。该实施方式能够解决对接效率较低、对接成本较高或者客户满意度较低的技术问题。

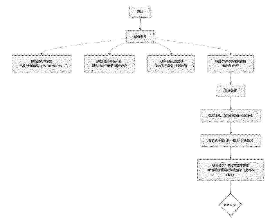
基于区块链的水产品冷链物流信息溯源方法及系统

NºPublicación:  CN120975803A 18/11/2025
Solicitante: 
广东海洋大学
CN_120975803_A

Resumen de: CN120975803A

本发明涉及基于区块链的水产品冷链物流信息溯源方法及系统,该方法包括:在冷链运输的各节点采集水产品的参数信息,将参数信息组合生成数据摘要,并计算数据摘要的哈希值;基于哈希值所对应节点的历史数据,提取节点的上传成功率、平均延迟时间以及异常率,计算节点的可信度;计算节点的冷链风险指数;基于各节点的冷链风险指数和可信度构建风险链状态矩阵,并计算冷链路径的完整性评分;构建节点的区块,以及由所有节点的区块组成的区块链;基于风险链状态矩阵与完整性评分,生成可视化溯源报告;可视化溯源报告包括风险趋势图和基于完整性评分的信任信号提示信息。本发明能够提升水产品冷链物流信息溯源的安全性和可靠性。

用于现场车辆的云控方法及系统

NºPublicación:  CN120975505A 18/11/2025
Solicitante: 
易控智驾科技股份有限公司
CN_120975505_PA

Resumen de: CN120975505A

本发明公开了一种用于现场车辆的云控方法及系统。其中,该方法涉及车辆技术、仿真测试领域,包括:通过云控界面展示至少一个现场车辆的实时运行状态;响应于接收到道路通行性能测试指令,在云控界面上显示虚拟车辆,并利用虚拟车辆进行通行性能仿真操作,其中,通行性能仿真操作是虚拟车辆基于现场车辆规划的目标道路段的属性信息或者指定道路段的属性信息进行模拟行驶的操作;响应于通行性能仿真操作结束,输出目标道路段或者指定道路段的目标通行性能信息,其中,目标通行性能信息是对通行性能仿真操作执行过程中产生的仿真数据进行分析得到的。本发明解决了相关技术中对车辆进行调度控制的准确性与时效性较低的技术问题。

一种无缝钢管生产线轧辊全生命周期智能管理系统和方法

NºPublicación:  CN120975469A 18/11/2025
Solicitante: 
太原重工工程技术有限公司
CN_120975469_PA

Resumen de: CN120975469A

本发明公开了一种无缝钢管生产线轧辊全生命周期智能管理系统和方法,其中,该系统包括:转运设备,用于按照预设路线在三个区域之间或整体区域的外部转运轧辊,或按照预设路线将轧辊加工区域内的轧辊机架运送至轧辊仓储区域进行存储;标定设备,用于轧辊进行标定;第一识别模块,用于识别标定设备所标定于轧辊上的信息;第二识别模块,用于识别转运设备所转运的轧辊机架信息;第一控制模块,用于控制吊运设备吊运轧辊,控制转运设备转运轧辊或轧辊机架,第一控制模块还用于接收第二识别模块所识别的轧辊机架信息;第二控制模块,用于与第一控制模块交互,协同控制轧辊机架和轧辊在轧辊仓储区域的存储。本发明能够提高转运效率,满足智能化需求。

一种面向物流多点运输的无人机运输路线分配方法

NºPublicación:  CN120975692A 18/11/2025
Solicitante: 
成都初谦科技有限公司
CN_120975692_PA

Resumen de: CN120975692A

本发明涉及智能物流优化领域,公开了一种面向物流多点运输的无人机运输路线分配方法,包括以下步骤:对配送点集进行坐标‑重量联合标准化,生成三维特征向量;基于标准化数据构建拓扑复形,通过持续同调提取关键环结构;将所述环结构编码为量子模型的拓扑约束项,构建含距离、载重及拓扑约束的哈密顿量;根据拓扑环划分量子子块,通过链式耦合约束执行分块退火求解;利用量子解的梯度信息,在联邦学习框架下进行拓扑引导的隐私微调。通过量子拓扑编码与分块退火策略,将复杂路径优化问题分解为可并行处理的子问题,再利用拓扑环结构引导量子比特分组,降低了计算复杂度,实现大规模物流网络的高效求解,较传统优化方法提升了运算速度。

一种班组设置的方法和装置

NºPublicación:  CN120975416A 18/11/2025
Solicitante: 
北京京东远升科技有限公司
CN_120975416_PA

Resumen de: CN120975416A

本发明公开了一种班组设置的方法和装置,涉及计算机技术领域。该方法的一具体实施方式包括:获取待分配班组成员数据以及道路数据;根据待分配班组成员数据确定每个待分配班组成员对应的成员等级;根据道路数据确定每个道路分别对应的道路等级;响应于用户对于目标道路以及作业模式的选择指令,确定在作业模式下与目标道路的目标道路等级对应的第一待分配班组成员,以使用户根据第一待分配班组成员对目标道路进行班组设置。该实施方式可以根据不同作业模式的选择指令为用户推荐与目标道路的目标道路等级对应的第一待分配班组成员,以根据第一待分配班组成员对目标道路进行班组设置,有效提高了道路班组设置的合理性。

一种物流配运管理方法、装置和系统

NºPublicación:  CN120975672A 18/11/2025
Solicitante: 
北京京东远升科技有限公司
CN_120975672_PA

Resumen de: CN120975672A

本发明公开了一种物流配运管理方法、装置和系统,涉及物流管理领域。该方法实施方式可包括:接收针对物流线路的配运预测请求,其中,配运预测请求包括物流线路的线路标识及预测时间段;获取与线路标识和预测时间段相关的动态特征数据和静态特征数据,其中,动态特征数据包括与线上实时物品订单相关的订单特征、仓库生产特征和订单分拣特征;利用预先训练的预测模型、动态特征数据和静态特征数据,预测对应于预测时间段的指示发车班次和发车频次的物流配运信息。本发明实施例提供的方案能够有效地提升物流配运管理灵活性,并提高物流配运效率。

异常运输任务的识别方法和装置

NºPublicación:  CN120974328A 18/11/2025
Solicitante: 
北京京东远升科技有限公司
CN_120974328_PA

Resumen de: CN120974328A

本发明公开了一种异常运输任务的识别方法和装置,涉及物流运输技术领域。该方法的一具体实施方式包括:对每个运输任务的基础数据和轨迹数据进行特征提取,得到任务特征;根据每个运输任务对应的任务特征进行运输任务聚类得到不少于一个任务组,以及每个任务组中每两个运输任务的任务特征相似度;对每个任务组,根据任务组包括的运输任务的轨迹数据计算每两个运输任务之间的轨迹相似度;对每个任务组中的任意两个运输任务,根据两个运输任务的任务特征、任务特征相似度和轨迹相似度,计算两个运输任务的异常概率,并根据两个运输任务的异常概率判定两个运输任务是否为异常运输任务。该实施方式可快速、便捷、及时、全面地对异常运输任务进行识别。

一种面向异构无人机的多场景复合调度方法及系统

NºPublicación:  CN120975439A 18/11/2025
Solicitante: 
通号低空智能科技有限公司
CN_120975439_PA

Resumen de: CN120975439A

本申请提供了一种面向异构无人机的多场景复合调度方法及系统,根据本申请的方法包括:实时采集异构无人机集群的飞行需求数据和飞行资源数据,构建无人机全局资源池;计算所述无人机全局资源池中每个飞行需求与每个飞行资源的匹配度;基于所述匹配度构建多目标复合优化模型,并对所述多目标复合优化模型进行求解,得到无人机最优调度结果。本申请针对物流配送、森林及设备巡检、应急灾害救援、农业植保和广域监测场景中多任务并发、动态环境变化及资源协同分配的需求,通过多维度计算飞行任务和空闲无人机的匹配度,动态分配任务,适用于大规模无人机集群的异构计算资源与多样化任务的高效匹配,以实现全局调度效率与系统容错性的协同提升。

面向低空经济的无人机咖啡配送协同调度方法和系统

Nº publicación: CN120975500A 18/11/2025

Solicitante:

新疆中疆云旅文旅科技有限公司

CN_120975500_PA

Resumen de: CN120975500A

本发明涉及无人机配送技术领域,具体公开了面向低空经济的无人机咖啡配送协同调度方法和系统,所述方法包括根据历史订单数据确定配送节点以及终端节点,为终端节点分配终端无人机;根据咖啡订单的配送地址对配送路径进行分割,基于分类结果根据路径分割结果对咖啡配送订单进行合并,生成配送包;根据配送包生成配送任务和配送节点中转任务,将配送任务以及分配空域高度下发至无人机端,将配送节点中转任务进行广播;构建温度变化预测模型,根据实时预测的送达温度对咖啡配送路径进行更新,在配送过程中对配送路径进行分割,增大配送效率,减小无人机运力的浪费;充分考虑咖啡的温度变化问题,保障咖啡最终送达的温度,提高用户的体验度。

traducir