Ministerio de Industria, Turismo y Comercio LogoMinisterior
 

Alerta

Resultados 553 resultados
LastUpdate Última actualización 04/04/2026 [06:59:00]
pdfxls
Solicitudes publicadas en los últimos 15 días / Applications published in the last 15 days
previousPage Resultados 525 a 550 de 553 nextPage  

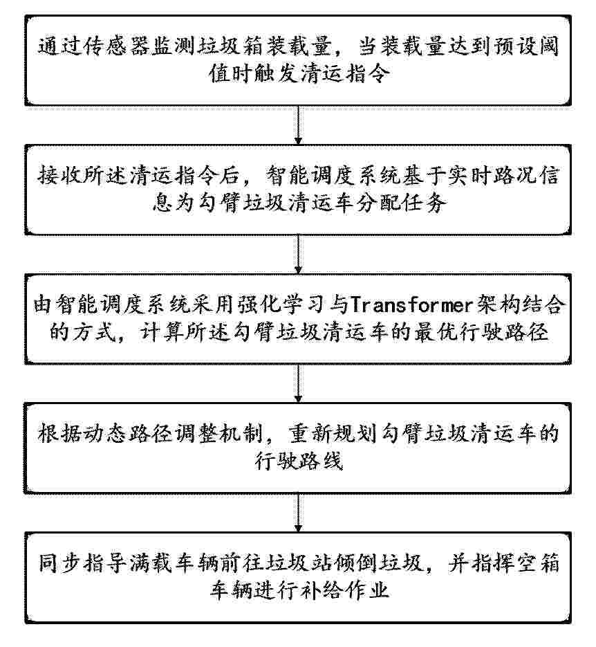
控制装置

NºPublicación:  CN121713207A 20/03/2026
Solicitante: 
食与生活伙伴有限公司
CN_121713207_PA

Resumen de: WO2026018423A1

PROBLEM Improving convenience for a customer is made possible. SOLUTION Provided is a store control device for controlling a store display device provided on a seat, wherein the store display device includes display means for displaying an order screen that a customer seated on the seat uses when ordering a product. The order screen includes a moving display region in which each of a plurality of images including images of products to be ordered are displayed in order so as to move in a predetermined direction along a lane. The store control device further includes a designated receiving means for receiving settings of a discounted product among the products to be ordered and the remaining quantity of the discounted product. When the designated receiving means receives the settings of the discounted product and the remaining quantity of a specific product, the display means displays, as a portion of the plurality of images in the moving display region on the order screen, an image promoting the discounted product and an image showing the remaining quantity of the discounted product.

基于RPA机器人的供应链数据处理系统及方法

NºPublicación:  CN121707050A 20/03/2026
Solicitante: 
上海合末数字科技有限公司
CN_121707050_PA

Resumen de: CN121707050A

本发明涉及供应链数据处理技术领域,具体涉及基于RPA机器人的供应链数据处理系统及方法,该系统与方法在新供应链订单生成时,能够自动、同步地获取供应链订单的向量集合、库存维度向量集合及RPA资源维度向量集合,实现了对订单特征、库存状态与RPA资源的统一数字化表达,订单奖励函数、库存奖励函数与技能奖励函数的独立获取机制,确保了系统能够分别聚焦于订单经济效益、库存周转效率与RPA资源优化三大核心目标。

运输方案模型的生成方法和装置

NºPublicación:  CN121707671A 20/03/2026
Solicitante: 
欧冶云商股份有限公司
CN_121707671_A

Resumen de: CN121707671A

本申请提供一种运输方案模型的生成方法和装置,涉及计算机技术领域。一种运输方案模型的生成方法,包括:将待报价订单的运输订单信息发送至用户侧,生成报价记录,其中,待报价订单包括普通订单和拼单订单,拼单订单包括至少两个普通订单打包的订单;响应于当前场次投标时间截止,获取报价记录进行预处理,得到目标报价记录;对目标报价记录进行业务规则校验,根据通过业务规则校验的有效目标报价记录,构建订单‑用户报价矩阵;以最小化总运输成本为目标,构建目标函数;根据订单‑用户报价矩阵和预先设置的约束条件,求解目标函数,得到最优解,根据最优解生成运输方案模型。本申请通过算法自动筛选,效率高,适配不同场景,扩展性好。

核电备件库存参数分配方法、装置、存储介质及电子设备

NºPublicación:  CN121707455A 20/03/2026
Solicitante: 
中广核核电运营有限公司
CN_121707455_PA

Resumen de: CN121707455A

本申请属于核电技术领域,尤其涉及一种核电备件库存参数分配方法、装置、计算机可读存储介质及电子设备。所述方法包括:获取各个电厂的核电备件业务数据;根据所述核电备件业务数据构建群厂协同的核电备件库存参数分配目标函数;其中,所述核电备件库存参数分配目标函数以成本最小化和公平性偏差最小化为优化目标;对所述核电备件库存参数分配目标函数进行优化求解,得到核电备件库存参数分配结果。通过本申请,可以以成本最小化和公平性偏差最小化为优化目标,构建群厂协同的核电备件库存参数分配目标函数,所得的核电备件库存参数分配结果可以兼顾整体的成本和公平性,有效提升了整体管理效果。

基于人工智能的植株生长及健康溯源管理方法和系统

NºPublicación:  CN121707591A 20/03/2026
Solicitante: 
嘉兴泓稼生态科技有限公司
CN_121707591_PA

Resumen de: CN121707591A

本发明提出了基于人工智能的植株生长及健康溯源管理方法和系统,涉及溯源管理技术领域,对植株信息进行标签检测和登记状态划分,获取新ID分配流程和/或原有ID关联日常管理流程;根据新ID分配流程进行植株信息的新ID分类和记录,获得新植株记录信息;根据原有ID关联日常管理流程进行日常ACDHMS数据采集,根据日常生长采集数据进行图像测量关联生长分析和生长状态判定整合后将其传输至后台存储数据;对后台存储数据进行解密和校验,进而进行生长健康评估分析,获得健康评估分析数据,生成新密钥写进RFID,本发明兼具智能化管理、精准评估与安全溯源功能,提升了植株生长健康分析处理能力。

基于大数据预测的医院药房动态库存优化系统及方法

NºPublicación:  CN121709179A 20/03/2026
Solicitante: 
泰州市第二人民医院
CN_121709179_A

Resumen de: CN121709179A

本发明提供了一种基于大数据预测的医院药房动态库存优化系统及方法,其系统包括:数据采集模块用于整合历史处方、季节特征、临床路径等多维度数据,构建多维数据库;用量预测模块用于基于多维数据库内的数据,对LSTM网络和XGBoost算法构建的融合模型进行训练得到药品用量预测模型,并结合实际用药数据对未来预设时间内的各种药品的用量进行预测;库存优化模块用于基于用量预测结果、当前药品库存数据以及药品有效期信息,生成库存药品补货建议和近效期药品调配方案;输出模块用于基于药品用量预测结果、库存药品补货建议以及近效期药品调配方案生成可视化报表,发送给药房管理人员。本发明解决了现有技术医院药房管理缺药风险高、库存积压严重的问题。

一种可扩展的实验室危险化学药品管理终端

NºPublicación:  CN121707467A 20/03/2026
Solicitante: 
微享科技有限公司
CN_121707467_PA

Resumen de: CN121707467A

本发明涉及物联网设备技术领域,具体为一种可扩展的实验室危险化学药品管理终端,所述天线和多通道射频信号读写器用于接受并识别带有射频标签的危险化学药品,所述单片机通过通讯模块对多通道射频信号读写器和精密称重装置传回的数据进行管理,所述精密称重装置、多通道射频信号读写器和温湿度传感器上均设置有可扩展端口,有益效果为:可以在通过天线、精密称重装置及多通道射频信号读写器完成对危险化学药品库存、近效期管理的同时,兼容扩展式设计和隔爆设计,大大降低了危险化学药品实验室的管理难度,实现了管理终端的广泛适用性和无源管理终端,同时可实现在线管理,大大降低管理人员的工作难度。

一种产品管理方法

NºPublicación:  CN121707463A 20/03/2026
Solicitante: 
巨石集团有限公司
CN_121707463_PA

Resumen de: CN121707463A

本申请公开了一种产品管理方法,包括产品入库管理、产品信息匹配、产品出库管理,产品入库管理包括:生成各初始产品的编号信息;基于编号信息,生成各初始产品的编号标签,将各编号标签分别设置于各初始产品上;基于各编号信息,将各初始产品进行入库,得到入库产品,并将各初始产品的编号信息录入管理系统;产品信息匹配包括:分别获取管理系统中的预设质量信息和各入库产品的检测质量信息;基于预设质量信息和各检测质量信息的比对结果,对入库产品进行分类;基于产品质量需求,确定预出库产品;产品出库管理包括:采集预出库产品的编号标签的编号信息;基于预出库产品的编号信息以及与管理系统中存储的编号信息的比对结果,确定出库产品。

一种基于大数据分析的医药供应链决策系统

NºPublicación:  CN121707453A 20/03/2026
Solicitante: 
苏州华瓴科技有限公司
CN_121707453_PA

Resumen de: CN121707453A

本发明公开了一种基于大数据分析的医药供应链决策系统,本发明涉及医药供应链管理技术领域,包括数据采集与融合模块、双循环决策引擎、以及决策输出模块;所述数据采集与融合模块,配置为接入并融合来自医药供应链上游工业企业和下游终端门店的多源异构数据。该基于大数据分析的医药供应链决策系统,通过引入双循环决策引擎与多智能体模拟验证机制,有效提升了医药供应链决策的科学性与可靠性。系统不仅能够基于实时数据生成初步策略,更重要的是通过模拟真实市场博弈环境与历史数据回溯检验两次不同机制的严格筛查,确保输出决策兼具理论可行性与实践稳健性,从而帮助上下游企业降低因决策失误导致的库存失衡与销售机会流失风险。

一种长输线路巡检路径优化算法

NºPublicación:  CN121707451A 20/03/2026
Solicitante: 
拓航科技有限公司
CN_121707451_PA

Resumen de: CN121707451A

本发明公开了一种长输线路巡检路径优化算法,涉及长输线路巡检技术领域,该方法包括以下组成部分:多源数据融合与预处理步骤、基于改进Apriori算法的时空关联规则挖掘步骤、故障发生概率预测模型构建步骤以及预测性巡检路径规划步骤;本发明通过多源数据融合与预处理,结合基于改进Apriori算法的时空关联规则挖掘,能够精准识别出长输线路各区段在不同时间、空间及气象条件下的故障发生概率,这有助于巡检人员优先关注高风险区段,动态调整巡检覆盖频次,从而在保证巡检质量的同时,显著提高巡检效率,减少不必要的巡检工作量。

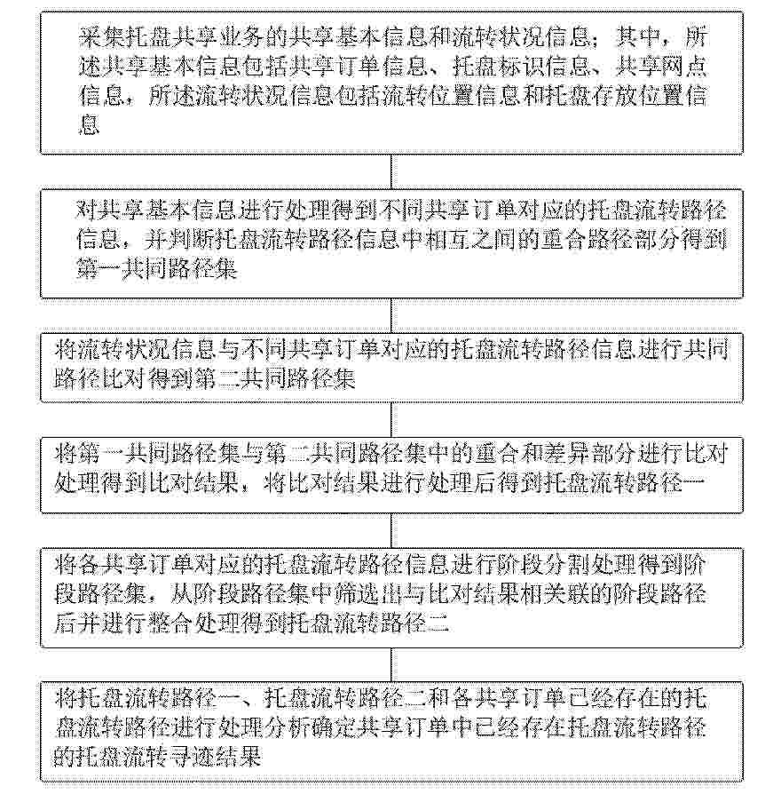
一种基于深度学习的共享果蔬周转筐租赁归还系统

NºPublicación:  CN121707687A 20/03/2026
Solicitante: 
广东金满筐科技有限公司
CN_121707687_PA

Resumen de: CN121707687A

本发明公开了一种基于深度学习的共享果蔬周转筐租赁归还系统,涉及计算机技术领域,本发明提供的基于深度学习的共享果蔬周转筐租赁归还系统,通过物联网传感器网络和外部数据接口构建覆盖各运营区域的多维度实时数据基础,相较于现有依赖离线统计和局部经验规则的调拨方式,更准确地感知各网点库存水平、区域需求强度及道路通行状况的动态变化,使系统能够在更精细的时间粒度上识别潜在短缺与积压趋势;智能推荐引擎采用联邦多智能体深度强化学习与图神经网络相结合的架构,将运营区域视为相互关联的智能体,既利用图神经网络建模区域间地理相邻关系、运输连通性和历史调拨模式,又通过联邦学习在不集中原始数据的前提下共享参数更新。

一种枸杞全产业链质量安全可追溯方法及系统

NºPublicación:  CN121707582A 20/03/2026
Solicitante: 
宁夏农产品质量标准与检测技术研究所(宁夏农产品质量监测中心)
CN_121707582_PA

Resumen de: CN121707582A

本发明涉及枸杞全产业链追溯技术领域,且公开了一种枸杞全产业链质量安全可追溯方法及系统,采用分批次的方式,记录枸杞种苗以及种植时的数据信息,记录枸杞在加工时的数据信息并送检,检测枸杞内的多糖含量与甜菜碱含量进行枸杞品质分级,进行物流输送与销售时的数据云端储存,通过扫描二维码的方式调取云端储存数据,进行枸杞全产业链质量安全溯源;本发明通过对种苗的数据信息、种植时的数据信息、加工数据与检测数据以及物流输送与销售时的数据均进行采集,整体均储存在云端内,后续需要进行溯源时,当枸杞出现问题时,通过扫描二维码,可及时了解问题所在,实现对枸杞全产业链进行生产进行溯源,进而保证枸杞生产的质量与安全性。

一种自动化立体仓库的货位信息管理方法

NºPublicación:  CN121707468A 20/03/2026
Solicitante: 
九江科技职业大学江西一壶运营管理有限公司
CN_121707468_PA

Resumen de: CN121707468A

本发明公开了一种自动化立体仓库的货位信息管理方法,涉及仓储管理技术领域,采集立体仓库的多维度基础数据并构建货位虚拟映射体系,多维度基础数据涵盖影响货位管理的关键数据类别,建立物理场景与虚拟场景的实时对应及数据交互关系。本发明所述的一种自动化立体仓库的货位信息管理方法,构建货位虚拟映射体系,完整复刻物理仓库的核心特征与运行流程,所有货位管理策略在落地执行前,均通过虚拟体系进行多场景仿真验证。通过模拟设备跨区域作业协同效果、货位集群划分合理性及作业路径流畅度,提前发现并规避设备作业路径冲突、流程衔接不畅等潜在问题,确保策略能够快速适配实际作业场景,提升执行效率。

一种基于区块链技术的物流供应链管理方法及系统

NºPublicación:  CN121707465A 20/03/2026
Solicitante: 
湖南警察学院
CN_121707465_PA

Resumen de: CN121707465A

本发明提供一种基于区块链技术的物流供应链管理方法及系统,涉及数据处理技术领域,所述方法包括:仓储中心在货物入库时扫描溯源码并验证货物信息,验证通过后,加密存储至区块链,得到入库数据;通过入库数据,根据货物类别及库位编号建立动态库存数据库,并生成库存状态预警指标。本发明有提供一种基于区块链技术的物流供应链管理方法及系统,通过区块链的分布式存储、不可篡改特性,结合智能合约与物联网技术,实现库存的动态精准管理、物流路径的实时优化以及全链条信息的可信溯源,提升供应链协同效率,降低运营成风险。

一种基于区块链的校园商品库存管理方法

NºPublicación:  CN121707474A 20/03/2026
Solicitante: 
安徽物星科技有限公司
CN_121707474_PA

Resumen de: CN121707474A

本发明公开了一种基于区块链的校园商品库存管理方法,涉及校园商品管理技术领域,包括:在多个校园商品库存管理节点中,建立包含商品标识信息、库存数量信息、库存状态信息和生命周期信息的库存记录数据结构,并为每一个校园商品库存管理节点配置区块链上的公钥身份标识信息;在区块链外部处理环境中部署库存处理模块,生成调拨路径信息、库存预测信息和访问权限配置信息。本发明通过构建包含节点标识信息和商品生命周期信息的库存记录数据结构,并结合区块链身份注册机制,能够有效绑定库存数据与管理节点身份,实现库存信息在多个校园商品库存管理节点之间的统一登记与可信记录。

一种数据驱动的WMS仓储优化方法及系统

NºPublicación:  CN121707460A 20/03/2026
Solicitante: 
中车成都机车车辆有限公司
CN_121707460_A

Resumen de: CN121707460A

本发明公开了一种数据驱动的WMS仓储优化方法及系统,涉及仓储管理技术领域,该方法包括:在各预设统计周期结束时,获取中间库物料的WMS系统的实际库存数量和ERP系统的理论库存数量,计算库存差异率;连续采集多个统计周期的库存差异率,形成差异率时间序列;计算差异率时间序列的差异方向一致性系数和渐进趋势变化率;当差异方向一致性系数和渐进趋势变化率均超过各自阈值时,判定该物料存在系统性偏差;对存在系统性偏差的物料,根据差异率时间序列的平均值计算BOM修订系数,生成BOM修订建议值;本发明通过结合差异率平均值、统计周期数量和置信度调整系数的差异率修订技术,实现了对BOM修订幅度的自动合理约束。

无人机物流路径规划方法、装置、可读介质及电子设备

NºPublicación:  CN121707457A 20/03/2026
Solicitante: 
江西省军民融合研究院
CN_121707457_PA

Resumen de: CN121707457A

本发明公开了一种无人机物流路径规划方法、装置、可读介质及电子设备,该方法包括:采用栅格法进行空间环境建模;建立基于航程代价、高度代价和危险度代价的模型目标函数,并建立无人机路径的多维度的复合约束条件;根据无人机当前节点的位置、航向和俯仰角,生成候选方向,并根据所述候选方向计算下一个节点的位置,以获得无人机的路径段;基于建立的模型、所述模型目标函数和所述复合约束条件对无人机的路径进行优化。在满足无人机安全的前提下,进行航行总代价最小的无人机路径规划。

一种基于多智能体的全域电商供应链管理方法及系统

NºPublicación:  CN121707443A 20/03/2026
Solicitante: 
福建省中通通信有限公司
CN_121707443_PA

Resumen de: CN121707443A

本申请实施例提出了一种基于多智能体的全域电商供应链管理方法及系统,涉及电商供应链管理技术领域,方法包括获取目标区域内定义营销活动特性的参数;根据参数,计算反映客户对配送时效预期的心理时效指标;获取目标区域内与配送时效相关的外部文本数据;根据外部文本数据修正心理时效指标,得到修正时效指标;将修正时效指标附加至由营销活动产生的订单数据,得到时效订单数据;响应于时效订单数据,根据修正时效指标,确定配送调度策略;响应于时效订单数据,根据修正时效指标,确定出库顺序。本申请能够提升配送效率和客户满意度,克服了现有技术中局部优化而非全局优化的不足。

快递网点进水处理方法、电子设备及程序产品

NºPublicación:  CN121708540A 20/03/2026
Solicitante: 
顺丰科技有限公司
CN_121708540_PA

Resumen de: CN121708540A

本公开提供了一种快递网点进水处理方法、电子设备及程序产品,涉及信息处理技术领域。方法包括:获取目标快递网点的地面实时图像;获取进水识别需求信息;将所述地面实时图像和所述进水识别需求信息输入到预设视觉语言大模型,得到进水识别结果;所述进水识别结果用于指示所述目标快递网点是否进水。本公开用以解决现有技术中雨水流入快递网点无法及时发现,导致包裹被雨水浸泡的问题。

一种火电厂经营管理燃料采购配置方法

NºPublicación:  CN121707616A 20/03/2026
Solicitante: 
国家电投集团江西电力有限公司新昌发电分公司
CN_121707616_PA

Resumen de: CN121707616A

本发明涉及一种火电厂经营管理燃料采购配置方法,包括构建燃料采购预测模型,计算燃料目标采购量;基于数据库中成本数据在不同维度之间的成本比例,计算燃料目标成本预算;在满足燃料目标采购量和燃料目标成本预算的约束下,计算常用煤和低价煤的掺烧比例,且最大化常用煤的量。依据成本数据在不同维度比例,合理计算燃料目标成本预算;在满足燃料目标采购量和成本预算约束条件下,计算常用煤与低价煤的掺烧比例,且实现常用煤量的最大化;本方案在有效控制燃料成本的同时,保障了机组稳定运行及发电效率,避免因过度使用低价煤导致机组出现故障或运行效率降低,提升了火电厂资源利用效率和经营管理水平。

一种汽车维修平台智能控制系统

NºPublicación:  CN121707538A 20/03/2026
Solicitante: 
佛山职业技术学院
CN_121707538_PA

Resumen de: CN121707538A

本发明涉及工业互联网平台技术领域,公开了一种汽车维修平台智能控制系统,该系统包括:车主服务模块、维修服务模块、智能调度模块、流程同步模块、配件追溯模块、数据中枢模块以及平台管理模块等,基于工业互联网平台构建,通过数据中枢模块整合全平台业务数据,打破信息孤岛;其智能调度模块依据订单需求、技师状态与配件库存,利用核心算法实现订单与资源的自动最优匹配,取代低效人工派单;流程同步模块实时追踪并推送工单全环节状态,实现服务过程透明化;配件追溯模块对配件实施从采购到装车的全流程数字化绑定;实现了维修服务的智能调度、全程可视与源头可溯,有效解决了数据孤立、调度效率低、匹配不准及过程难以追溯的技术问题。

成品油零售系统

NºPublicación:  CN121707501A 20/03/2026
Solicitante: 
新疆容大汇鑫贸易有限公司
CN_121707501_PA

Resumen de: CN121707501A

本发明涉及成品油零售技术领域,提供了一种成品油零售系统,包括部署于加油站现场的现场服务终端、设置于本地的加油站管理节点、远程连接的云端数据服务器及用户移动终端,现场服务终端集成加油机、支付终端、车辆识别和环境监测模块,执行加油操作并采集数据;加油站管理节点汇总处理数据,实现库存、销售及安全监控;云端数据服务器聚合多站数据,配备能效评估、补货决策、数据分析及会员管理模块。本发明优点在于:通过构建现场服务终端、加油站管理节点与云端数据服务器,有效解决了传统系统存在的数据孤岛问题,实现了库存动态预警、精准销量预测、多模态支付、会员管理及立体安全监控,显著提升了运营效率、能源利用率与用户体验。

一种基于NFC模块的设备台账管理系统、设备及方法

NºPublicación:  CN121707461A 20/03/2026
Solicitante: 
武汉市中心工程检测有限公司
CN_121707461_PA

Resumen de: CN121707461A

本发明公开了一种基于NFC模块的设备台账管理系统、设备及方法,设备台账管理系统包括NFC数据交互模块触发NFC标签与读写终端的近场通信,实现设备数据的现场读取与写入;台账管理核心模块整合设备信息录入、状态更新、全生命周期记录与查询统计功能;数据同步模块实现终端与服务器的实时数据交互,支持离线缓存与网络恢复后自动同步;权限管理模块基于角色分配访问权限并记录操作日志;所数据加密模块对敏感信息与传输数据进行加密处理。该设备台账管理系统及方法能够有效简化设备台账数据录入流程,减少人工操作,提升数据采集效率,并且能够实现台账的全周期追溯和查询,数据实时更新,应用场景广泛。

物流分拣系统、图像处理方法、装置、设备、介质及产品

NºPublicación:  CN121696122A 20/03/2026
Solicitante: 
北京京东远升科技有限公司
CN_121696122_PA

Resumen de: CN121696122A

本发明实施例公开了一种物流分拣系统、图像处理方法、装置、设备、介质及产品,涉及计算机视觉技术领域,该系统的第一相机组包括至少三个相机,第二相机组包括至少一个相机,第一相机组与第二相机组配合使用获取包裹的目标图像组合;传输模块带动包裹依次经过第一相机组与第二相机组;终端在通过第一相机组获取的至少三个侧面的侧面图像识别出包裹符合补拍条件的情况下,控制第二相机组获取包裹的其他侧面的侧面图像;在根据目标图像组合确定出包裹的包裹身份标识,以及包裹包括预定类型标识或者存在异常的情况下,将目标信息关联至目标图像组合,目标信息包括包裹身份标识与分拣节点标识。本发明实施例的技术方案,可以提高包裹图像采集的效率。

一种需求不确定的选址库存优化方法及计算机设备

Nº publicación: CN121707459A 20/03/2026

Solicitante:

安徽大学

CN_121707459_PA

Resumen de: CN121707459A

本发明公开了一种需求不确定的选址库存优化方法及计算机设备,其中方法是结合仓库选址这一长期决策与库存优化这一短期决策的特点,规划形成两阶段深度强化学习,第一阶段快速获得每个零售商的仓库的分配结果,第二阶段基于第一阶段的分配结果,动态获取每个仓库的订货决策。本发明能够在较短时间内为零售商分配合适的仓库,并为每个仓库提供高效且可行的订货决策以支撑其优化库存,更好的解决选址库存优化问题。

traducir