Ministerio de Industria, Turismo y Comercio LogoMinisterior
 

Alerta

Resultados 153 resultados
LastUpdate Última actualización 12/10/2025 [07:09:00]
pdfxls
Solicitudes publicadas en los últimos 30 días / Applications published in the last 30 days
previousPage Resultados 25 a 50 de 153 nextPage  

AUTOMATED MANAGEMENT OF CLINICAL MODIFICATIONS TO TREATMENT PLANS USING THREE-DIMENSIONAL CONTROLS

NºPublicación:  ES3037947T3 08/10/2025
Solicitante: 
ALIGN TECH INC
Align Technology, Inc
CN_117412727_PA

Resumen de: CN117412727A

Methods and apparatus, including systems, for forming and modifying treatment plans, including modifying treatment plans in real time. A method and apparatus for modifying orthodontic treatment plans in real time may include using an enhanced user interface including 3D user coverage.

VARIOUS STRUCTURED SUPPORTS FOR 3D PRINTED ALIGNERS/MOUTH PIECES

NºPublicación:  EP4628048A2 08/10/2025
Solicitante: 
ALIGN TECHNOLOGY INC [US]
Align Technology, Inc
EP_4628048_A2

Resumen de: EP4628048A2

A support is coupled to an appliance to decrease warpage. The support may comprise a plurality of extensions coupled to the appliance to decrease warpage. The extensions can be coupled to the appliance at one or more of many locations, such as on an occlusal surface, a wall, an edge or an interior of the appliance. In some embodiments, the extensions are coupled to walls of the appliance such as a buccal wall and a lingual wall, and the extensions can be coupled to the walls of the appliance near edges of the walls, such as a gingivally facing edges of the walls that are oriented toward the gingiva when the appliance is worn.

MATERIAL AND METHOD FOR PRODUCING CELL RECEIVING SCAFFOLD

NºPublicación:  EP4628303A2 08/10/2025
Solicitante: 
LUNG BIOTECHNOLOGY PBC [US]
Lung Biotechnology PBC
EP_4628303_A2

Resumen de: EP4628303A2

A printable composition for the manufacture of cell-receiving scaffolds comprising about 0.3 wt% to about 3.0 wt% of one or more collagens; about 5.0 wt% to about 40.0 wt% of one or more monomers; about 0.5 wt% to about 2.0 wt% of a photo initiator; and 0 wt% to about 75 wt% of a vehicle comprising a protic solvent, by weight of the printable composition; wherein the printable composition has a resolution of about 100 microns or less when printed, a photo speed (Dp/Ec) of about 0.1-5 mm (Dp) and about 10-100 mJ/cm<sup>2</sup> (Ec) when printed, and a green strength of at least about 5 kPa after drying. The present technology further includes methods of manufacturing a three-dimensional cell-receiving scaffold using the printable composition.

頭蓋矯正目標データ提供システム、頭蓋矯正目標データ提供プログラム及び頭蓋矯正目標データ提供方法

NºPublicación:  JP2025145463A 03/10/2025
Solicitante: 
株式会社ジャパン・メディカル・カンパニー
JP_2025145463_PA

Resumen de: JP2025145463A

【課題】症例に適した頭蓋矯正目標データをより好適に得ることのできる頭蓋矯正目標データ提供システム、頭蓋矯正目標データ提供プログラム及び頭蓋矯正目標データ提供方法を提供する。【解決手段】頭蓋矯正目標データ提供システム10は、被験者100の頭蓋形状に基づく頭蓋形状データD16を記憶する記憶部70と、頭蓋形状データD16を機械学習された生成モデルD50に適用するために頭蓋形状データD16を前処理して前処理済みデータを生成する前処理部21と、前処理済みデータを生成モデルD50に適用して生成データを生成する生成モデル適用部22と、生成データに後処理した頭蓋矯正目標データD20を生成する後処理部とを備える。生成モデルD50は、複数の過去症例に対応する教師データを学習して得られたモデルであり、教師データは、任意の被験者の頭蓋形状データD16と当該任意の被験者の頭蓋矯正目標データD20とを一組として含む。【選択図】図1

一种纯Fe、Fe基合金或Fe基复合材料多孔支架及其制备方法与应用

NºPublicación:  CN120734347A 03/10/2025
Solicitante: 
暨南大学
CN_120734347_A

Resumen de: CN120734347A

本发明公开了一种纯Fe、Fe基合金或Fe基复合材料多孔支架及其制备方法与应用。采用热水与常温水复配配制羟丙基甲基纤维素水溶液作为粘结剂,以含(几)微米尺寸Fe粉为原料。通过脱泡制备3D打印浆料。在打印过程中对支架底部进行加热,以帮助其快速干燥成型,最后脱脂和烧结得到多孔支架。本发明具有广泛的适用性,所制备的纯Fe、Fe基合金或Fe基复合材料支架展现出较高的支柱致密度和优异的力学性能。此外,由于Fe粉粒径较细,粉末颗粒之间的结合更加紧密,从而减少了支架发生不均匀腐蚀的可能性。

一种基于3D打印的聚醚醚酮/羟基磷灰石支架的制备方法及应用

NºPublicación:  CN120733116A 03/10/2025
Solicitante: 
四川大学诺一迈尔(苏州)医学科技有限公司
CN_120733116_PA

Resumen de: CN120733116A

本发明提出了一种基于3D打印的聚醚醚酮/羟基磷灰石支架的制备方法,涉及医疗器械技术领域。包括:首先构建一个圆柱体空间,内部填充随机分布的种子点,在相邻的种子点之间进行分面和修剪,得到初始支架框架;将聚醚醚酮纳米粉和微米级羟基磷灰石粉末充分混合,烘干后备用;将聚醚醚酮/羟基磷灰石粉料用于3D打印,打印后得到聚醚醚酮/羟基磷灰石块状材料,然后用砂纸对其进行打磨,并用超纯水超声清洗,烘干,得到聚醚醚酮/羟基磷灰石支架;本发明制备的支架具备良好的降解性能、力学强度、对成骨也有显著的促进作用。本发明方法制得的聚醚醚酮/羟基磷灰石支架可以用于颅骨修复领域,其能够诱导骨再生,进而促进骨组织修复,新骨形成。

AN ARTIFICIAL INTELLIGENCE ENABLED WEARABLE ECG SKIN PATCH TO DETECT SUDDEN CARDIAC ARREST

NºPublicación:  US2025308696A1 02/10/2025
Solicitante: 
TOPIA LIFE SCIENCES LTD [GB]
TOPIA LIFE SCIENCES LIMITED
AU_2023336796_PA

Resumen de: US2025308696A1

There is described an artificial intelligence wearable ECG skin patch (400) to detect sudden cardiac arrest. The wearable ECG monitoring patch (400) with AI based predictive analytics and remote based cardiac monitoring (615) system that can detect cardiac arrhythmias automatically in real-time and make a diagnosis with AI models trained with acquired data. The wearable skin has a biocompatible polymer patch (400) which captures the electrical signal through a flexible printed electronic technology based conducting ink and a substrate. The microcontroller controls (201), store and transmit the data packets. The IoT connected signal transmission is capable of recording and transferring the data packets through wireless communication. The AI engine is capable of analysing, evaluating, testing and providing the data packets of sudden cardiac arrest through a peak detector algorithm. The ECG skin patch (400) to detect and measure the sudden cardiac arrest with the R-R interval time series to obtain heart rate variability.

Aufsatz; Verfahren zur Herstellung eines Aufsatzes; Verfahren zur Auswahl eines geeigneten Aufsatzes zur zumindest teilweisen Abdeckung einer Knochendefektstelle

NºPublicación:  DE102024109164A1 02/10/2025
Solicitante: 
REOSS GMBH [DE]
ReOss GmbH

Resumen de: DE102024109164A1

Es werden ein Aufsatz (1), ein Verfahren zur Herstellung eines Aufsatzes (1) und ein Verfahren zur Auswahl eines geeigneten Aufsatzes (1) zur zumindest teilweisen Abdeckung einer Knochendefektstelle vorgeschlagen, wobei der Aufsatz (1), zur zumindest teilweisen Abdeckung einer Knochendefektstelle, eine Ausdehnung in einer ersten Richtung x in einer dazu orthogonalen Richtung y und einer zur x und y orthogonalen Richtung z hat, und der Aufsatz (1) und/oder mindestens ein an dem Aufsatz (1) angebrachtes Versteifungselement (3) zumindest teilweise aus einem Material besteht, welches einen Formgedächtniseffekt und/oder eine derart große Rückstellkraft aufweist, um nach einer elastischen Verformung wieder in seinen Ausgangszustand zurückzukehren.

BONE STABILIZING IMPLANTS AND METHODS OF PLACEMENT ACROSS SI JOINTS

NºPublicación:  AU2025230762A1 02/10/2025
Solicitante: 
SI BONE INC
SI-BONE, Inc
AU_2025203235_A1

Resumen de: AU2025230762A1

Abstract The invention relates to a threaded bone implant, comprising: an elongate body extending from a proximal end of the bone implant to a distal end of the bone implant, the elongate body including an inner shank, one or more threads, each of which extend radially from the inner shank and extend along at least a portion of a length of the elongate body, a porous network of interconnected struts extending radially from the inner shank and disposed and extending axially between the one or more threads, the inner shank, the one or more threads, and the porous network of interconnected struts being formed together with an additive manufacturing process such that the inner shank, the one or more threads, and the porous network of interconnected struts are integral, and wherein the porous network of interconnected struts has a greater surface area in a central region of the elongate body than in a distal region of the elongate body, wherein the central region includes a midpoint of the length of the elongate body. Abstract The invention relates to a threaded bone implant, comprising: an elongate body extending from a proximal end of the bone implant to a distal end of the bone implant, the elongate body including an inner shank, one or more threads, each of which extend radially from the inner shank and extend along at least a portion of a length of the elongate body, a porous network of interconnected struts extending radially from the inner shank and disposed and extending a

SMART INTERACTIVE SHIRT SYSTEM FOR REAL-TIME MULTI-MODAL PAIN AND FATIGUE MONITORING USING EMBEDDED IOT SENSORS

NºPublicación:  WO2025206987A1 02/10/2025
Solicitante: 
ALMANI KHULOOD [SA]
ALMANI, Khulood

Resumen de: WO2025206987A1

The Smart Interactive Shirt System is an advanced wearable biosensing platform engineered for real-time, multi-modal monitoring and predictive management of pain, fatigue, and physiological stress. Embedded within a flexible textile, the system integrates 15 specialized IoT sensors—spanning biochemical, biomechanical, thermal, and neurophysiological domains—to deliver continuous high-resolution insight into the wearer's physiological state. Key innovations include plasmonic nano-optical modules for real-time cortisol and CRP detection, EMG-based neuromuscular sensing, and thermopile arrays for deep-tissue inflammation mapping. A hybrid AI engine combining convolutional and recurrent neural networks (CNN-LSTM) processes incoming data locally, enabling early prediction of acute fatigue and pain episodes 10-15 minutes before physiological onset. The system incorporates triboelectric nanogenerators (TENGs) that harvest kinetic energy from body motion, minimizing reliance on external power sources and supporting extended autonomous operation. Validated through pilot deployments in elite European sports organizations, the shirt also features screen-printed electronic circuits, vibrotactile feedback mechanisms, and seamless Bluetooth Low Energy (BLE) integration with mobile interfaces. This invention marks a significant advancement over conventional wearables by offering proactive, data-driven physiological management, setting a new benchmark in intelligent, AI-powered textile s

HIGH-THROUGHPUT AND HIGH-PRECISION PHARMACEUTICAL ADDITIVE MANUFACTURING SYSTEM

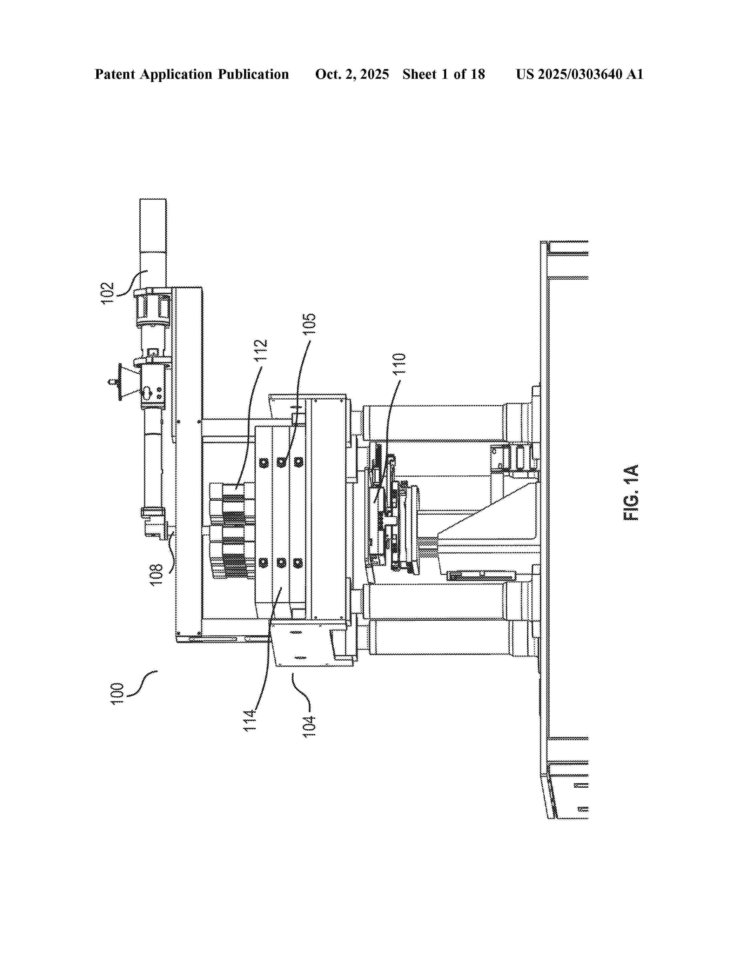
NºPublicación:  US2025303640A1 02/10/2025
Solicitante: 
TRIASTEK INC [CN]
Triastek, Inc
US_2025303640_A1

Resumen de: US2025303640A1

The present disclosure relates generally to manufacturing pharmaceutical products using additive manufacturing technology. An exemplary printing system comprises: a material supply module for receiving a set of printing materials; a flow distribution module comprising a flow distribution plate, wherein the material supply module is configured to transport a single flow corresponding to the set of printing materials to the flow distribution plate; wherein the flow distribution plate comprises a plurality of channels for dividing the single flow into a plurality of flows; a plurality of nozzles, wherein the plurality of nozzles comprises a plurality of needle-valve mechanisms; one or more controllers for controlling the plurality of needle-valve mechanisms to dispense the plurality of flows based on a plurality of nozzle-specific parameters; and a printing platform configured to receive the dispensed plurality of flows, wherein the printing platform is configured to move to form a batch of the pharmaceutical product.

SPINAL INTERBODY FUSION DEVICE

NºPublicación:  US2025302637A1 02/10/2025
Solicitante: 
SPINE WAVE INC [US]
SPINE WAVE, INC
US_2025302637_A1

Resumen de: US2025302637A1

A bellows shaped spinal implant, comprising an upper plate, a lower plate and a bellows shaped shell extending between and joining the upper and lower plates. The bellows shaped shell is formed of titanium or an alloy comprising titanium and includes a wall extending therearound that defines a hollow interior. The wall has a thickness in the range of 0.5 mm to 1.0 mm to provide for radiographic imaging through the wall. The wall is angled or curved inwardly or outwardly between the upper and lower plates to provide stiffness mimicking the stiffness properties of a similarly sized polyetheretherketone (PEEK) implant. The upper and lower plates each comprise porous contact regions including a three-dimensional gyroid lattice structure defined by a plurality of struts and pores in communication with the hollow interior. The outer surfaces of at least a portion of the struts may comprise a laser ablated textured surface.

Bauteil mit einer mineralisierten Polymerstruktur sowie ein Verfahren zu dessen Herstellung

NºPublicación:  DE102024202854A1 02/10/2025
Solicitante: 
FRAUNHOFER GES FORSCHUNG [DE]
Fraunhofer-Gesellschaft zur F\u00F6rderung der angewandten Forschung eingetragener Verein

Resumen de: DE102024202854A1

Bei einem Verfahren zur Herstellung eines mineralisierten Polymerbauteils wird ausgehend von einem Bilddatensatz eine Stützstruktur (1) aus einem polymerbasierten Werkstoff ausgebildet, wobei die Stützstruktur (1) mindestens einen ersten Bereich (5), in dem der polymerbasierte Werkstoff ausgebildet ist und mindestens einen zweiten Bereich (2), der als Hohlstruktur ausgebildet ist, aufweist. Anschließend wird auf der Oberfläche der Stützstruktur (1) und/oder innerhalb des ersten Bereichs (5) und/oder auf mindestens einer inneren Oberfläche des ersten Bereichs (5) mindestens eine anorganische Mineralphase ausgebildet.

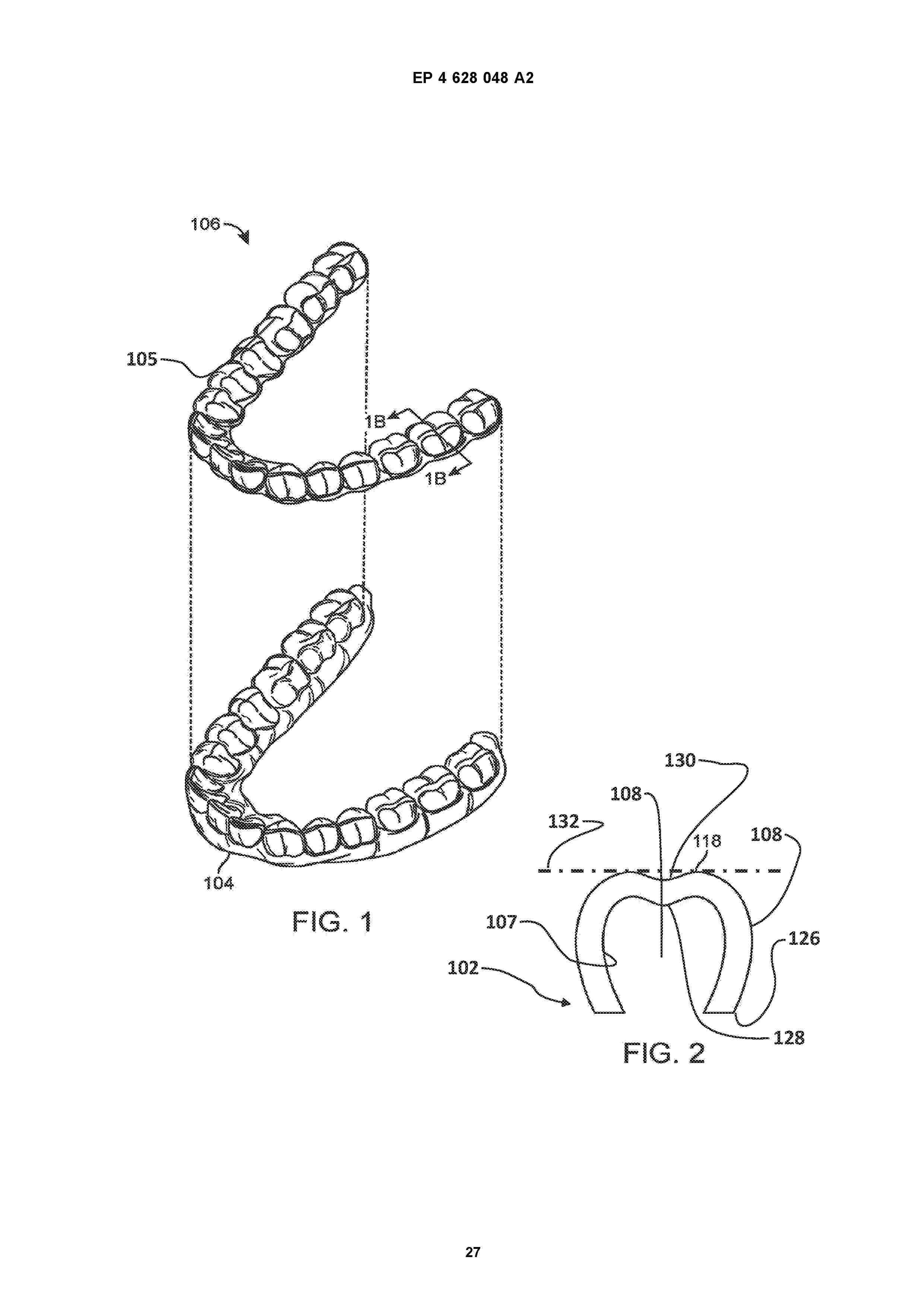
SYSTEMS OF ORTHODONTIC APPLIANCES WITH PRECISION CUTS

NºPublicación:  US2025302589A1 02/10/2025
Solicitante: 
ALIGN TECH INC [US]
Align Technology, Inc
US_2025302589_A1

Resumen de: US2025302589A1

Each of a plurality of pairs orthodontic appliances to reposition a dentition may include an upper shell that may include a first plurality of tooth-receiving cavities and an upper cutout disposed along an upper edge of the upper shell in a location of an upper elastic band receiving member. Each of the plurality of pairs orthodontic appliances may include a lower shell that may include a second plurality of tooth-receiving cavities and a lower cutout disposed along a lower edge of the lower shell in a location of a lower elastic band receiving member. The location of the upper elastic band receiving member and the lower elastic band receiving member may be configured to generate a repositioning force for repositioning the dentition from the initial arrangement towards a target arrangement when an elastic band is secured to the upper elastic band receiving member and the lower elastic band receiving member.

METHODS, DEVICES, AND MANUFACTURE OF THE DEVICES FOR MUSCULOSKELETAL RECONSTRUCTIVE SURGERY

NºPublicación:  US2025302512A1 02/10/2025
Solicitante: 
OHIO STATE INNOVATION FOUND [US]
THE UNIV OF TOLEDO [US]
OHIO STATE INNOVATION FOUNDATION,
THE UNIVERSITY OF TOLEDO
US_2025302512_A1

Resumen de: US2025302512A1

A device used in conjunction with fixation hardware to provide a two-stage process to address the competing needs of immobilization and re-establishment of normal stress-strain trajectories in grafted bone. A method of determining a patient-specific stress/strain pattern that utilizes a model based on 3D CT data of the relevant structures and cross-sectional data of the three major chewing muscles. The forces on each of the chewing muscles are determined based on the model using predetermined bite forces such that a stiffness of cortical bone in the patient's mandible is determined. Based on the stiffness data, suitable implantation hardware can be designed for the patient by adjusting external topological and internal porous geometries that reduce the stiffness of biocompatible metals to thereby restore normal bite forces of the patient. A method of 3D printing nitinol to create a patient-specific device to facilitate the establishment of a normal stress-strain trajectory in grafted bone.

Augmented, Just-in-Time, Patient-Specific Implant Manufacture

NºPublicación:  US2025302640A1 02/10/2025
Solicitante: 
HOWMEDICA OSTEONICS CORP [US]
Howmedica Osteonics Corp
US_2024358523_PA

Resumen de: US2025302640A1

A bone part is repaired by a process. A first implant is attached to a first bone part. The first implant corresponds to an intraoperatively defined or an intraoperatively selected cutting path. A preoperatively defined second implant is attached to the first implant. The first implant and the second implant together augment the first bone part.

ORTHODONTIC SYSTEMS AND METHODS OF USING SAME

NºPublicación:  US2025302591A1 02/10/2025
Solicitante: 
SMILENEXT INC [CA]
Smilenext, Inc
US_2025302591_A1

Resumen de: US2025302591A1

In some embodiments, apparatuses and methods are provided herein useful to orthodontic systems. In some embodiments, an orthodontic system comprises a registration assembly comprising a first main body, at least one registration feature configured to contact a feature in a patient's mouth to align the orthodontic system in the patient's mouth, and a first mating element including at least one post extending from the first main body, and an appliance assembly comprising a second main body, a plurality of support structures extending from the second main body, a plurality of orthodontic appliances secured to the second main body via the plurality of support structures, and at least one aperture extending into the second main body, wherein the at least one aperture is configured to mate with the first mating element.

3D AXIAL GROWTH OBJECT, AND APPARATUS FOR AND METHOD OF MAKING THEREOF

NºPublicación:  US2025302609A1 02/10/2025
Solicitante: 
RORY KORATHU LARSON LLC [US]
Rory Korathu-Larson, LLC
US_2025302609_A1

Resumen de: US2025302609A1

A 3D object including a support structure formed with a mesh layer and an intermediate support structure; and one or more additive layers of substrate material formed via an axial growth process in which the substrate material formed a film over mesh holes in the mesh layer, thereby forming a continuous surface where the mesh holed previously existed.

A 3-D POROUS SCAFFOLD

NºPublicación:  WO2025202519A1 02/10/2025
Solicitante: 
UNIV COLLEGE CORK NATIONAL UNIV OF IRELAND CORK [IE]
UNIVERSITY COLLEGE CORK - NATIONAL UNIVERSITY OF IRELAND, CORK

Resumen de: WO2025202519A1

Described herein is a 3-D porous scaffold for biological and medical applications such as a tissue engineering construct, a scaffold for drug delivery, a tissue culture scaffold, a scaffold for growing tissue and organoids, and as a 3-D substrate for organ-on-chip applications. The 3-D scaffold is generally 3-D printed. The scaffold has a layered structure comprising one scaffold layer or a plurality of scaffold layers associated together. Each scaffold may be printed as a monolith, or the layers can be printed separately and adhered together post-printing. Each scaffold layer comprises an array of Modular Units (M.U) that interconnect to form inter-unit pores. Each Modular Unit of the scaffold comprises a plurality of concentric circular struts namely annuluses and struts connecting the annuluses (hereafter "connecting strut") and intra-unit pores between the circular struts. The scaffold layers thus have a defined porosity and compressive stiffness, and the porosity and compressive stiffness can be controlled by the number, dimension and arrangement of the Modular Units in each of the scaffold layers.

ELECTRODE STRUCTURE FOR ELECTRICAL STIMULATION

NºPublicación:  WO2025206723A1 02/10/2025
Solicitante: 
LG INNOTEK CO LTD [KR]
\uC5D8\uC9C0\uC774\uB178\uD14D \uC8FC\uC2DD\uD68C\uC0AC

Resumen de: WO2025206723A1

An electrode structure for electrical stimulation according to an embodiment comprises: an electrode wire; and an electrode unit disposed on the outer surface of the electrode wire and including a plurality of electrode lines spaced apart from each other, wherein each of the plurality of electrode lines of the electrode unit is disposed in direct contact with the outer surface of the electrode wire.

METHOD FOR MANUFACTURING HIGH-TRANSMITTANCE LITHIUM DISILICATE GLASS CERAMIC BY MEANS OF PHOTOCURING ADDITIVE MANUFACTURING

NºPublicación:  WO2025200465A1 02/10/2025
Solicitante: 
JIANGNAN UNIV [CN]
\u6C5F\u5357\u5927\u5B66
CN_118239685_PA

Resumen de: WO2025200465A1

The present invention relates to a method for manufacturing a high-transmittance lithium disilicate glass ceramic by means of photocuring additive manufacturing, comprising: adding anhydrous ethanol to prepared powder, carrying out ball milling for uniform mixing and then drying the mixture, and carrying out heat treatment to obtain a molten mixture; dropwise adding the molten mixture to flowing deionized water for quenching to form initial particles; ball-milling and sieving the initial particles to prepare powder having a particle size of 0.3-0.5 μm and carrying out spray drying granulation to obtain 5-25 μm glass ceramic particles; adding the glass ceramic particles to a prepared resin mixture, putting the obtained mixture into a roller press to prepare a paste, and then carrying out vacuum defoaming; carrying out photocuring formation on the paste by means of an additive manufacturing device to obtain a green body; using a flowing cleaning solution to clean the green body and then drying the green body; and degreasing the dried green body in vacuum or an inert gas, then carrying out vacuum impregnation in a lithium polysilicate solution, and then carrying out sintering and ion exchange to obtain a finished product. The present invention solves the problem of insufficient strength or low light transmittance of a lithium disilicate glass ceramic obtained by additive manufacturing.

METHOD FOR MANUFACTURING LITHIUM DISILICATE GLASS CERAMIC WITH GRADIENT PROPERTIES BY USING PHOTOCURING ADDITIVE MANUFACTURING

NºPublicación:  WO2025200466A1 02/10/2025
Solicitante: 
JIANGNAN UNIV [CN]
\u6C5F\u5357\u5927\u5B66
CN_118270984_PA

Resumen de: WO2025200466A1

A method for manufacturing a lithium disilicate glass ceramic with gradient properties by using photocuring additive manufacturing, the method comprising: performing wet mixing on a basic glass powder with a solvent, ball milling same until uniformity, drying same, then performing thermal treatment to reach a molten state, then quenching same to form original particles, and then granulating same to obtain lithium disilicate ceramic particles; respectively preparing n groups of pastes with gradually-changing colors and translucencies from n groups of the lithium disilicate ceramic particles, said paste preparation comprising: adding 3Y-TZP powder, a coloring agent and lithium disilicate ceramic particles to a resin mixture, mixing same, rolling same and performing vacuum defoaming to obtain a paste; adding the n groups of pastes in sequence into an additive manufacturing device to undergo photocuring forming, so as to obtain a green body; after the green body is cleaned and dried, degreasing the green body, and sintering same; and finally under a vacuum high-temperature condition, subjecting the sintered sample to an ion exchange reaction with a molten nitrate in a flowing state, so as to obtain a product.

DENTAL MODEL AND ASSOCIATED DENTAL IMPLANT ANALOG

NºPublicación:  WO2025202283A1 02/10/2025
Solicitante: 
COREMEDTECH APS [DK]
COREMEDTECH APS

Resumen de: WO2025202283A1

The present disclosure relates to a dental model of at least a part of a patient's jaw and/or teeth, the dental model comprising: at least one analog pocket, each analog pocket defining a longitudinal cavity, wherein each analog pocket comprises one or more retention features for securing a dental implant analog within the cavity, wherein at least one retention feature comprises one or more elastic and radially compressible elements formed as part of a wall positioned in front of a different cavity from the longitudinal cavity, the wall forming a part of the analog pocket and being configured to deform and adapt to the implant analog during insertion of the implant analog within the analog pocket. The present disclosure also relates to a dental implant analog for insertion into the dental model, a dental tool or restoration kit, and a method of manufacturing a dental model.

COMPONENT HAVING A MINERALISED POLYMER STRUCTURE AND METHOD FOR THE PRODUCTION THEREOF

NºPublicación:  WO2025202052A1 02/10/2025
Solicitante: 
FRAUNHOFER GES ZUR FOERDERUNG DER ANGEWANDTEN FORSCHUNG E V [DE]
FRAUNHOFER-GESELLSCHAFT ZUR F\u00D6RDERUNG DER ANGEWANDTEN FORSCHUNG E.V
DE_102024202854_PA

Resumen de: WO2025202052A1

In a method for producing a mineralised polymer component, a support structure (1) made of a polymer-based material is formed on the basis of an image data set, wherein the support structure (1) has at least one first region (5), in which the polymer-based material is formed, and at least one second region (2), which is designed as a hollow structure. Subsequently, at least one inorganic mineral phase is formed on the surface of the support structure (1) and/or within the first region (5) and/or on at least one inner surface of the first region (5).

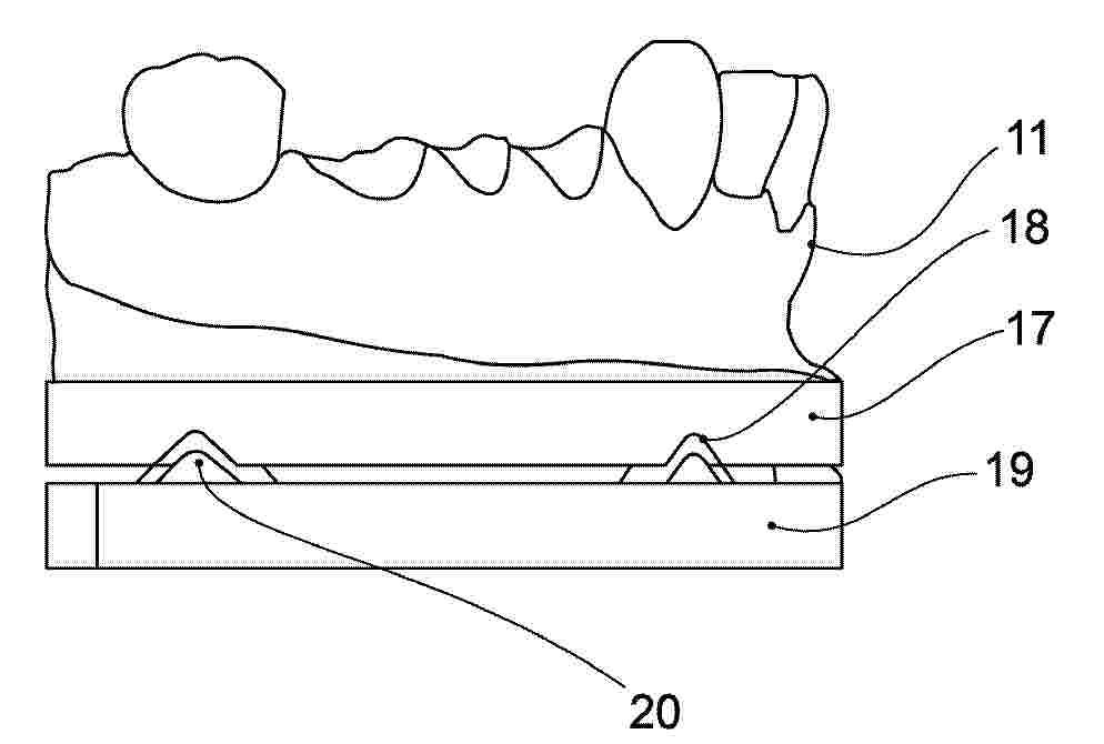
TRANSFER APPARATUS FOR ORTHODONTIC APPLIANCES AND RELATED METHODS OF MANUFACTURING

Nº publicación: EP4623859A2 01/10/2025

Solicitante:

SOLVENTUM INTELLECTUAL PROPERTIES COMPANY [US]
Solventum Intellectual Properties Company

EP_4623859_PA

Resumen de: EP4623859A2

A physical mockup for creating a transfer apparatus comprises a representation of at least a portion of a dental arch. The dental arch includes a plurality of teeth. Each tooth includes an occlusal surface, a lingual surface, and a labial surface. One or more teeth include an alignment pin projecting upward from the occlusal surface.

traducir