Ministerio de Industria, Turismo y Comercio LogoMinisterior
 

Alerta

Resultados 77 resultados
LastUpdate Última actualización 08/12/2025 [07:07:00]
pdfxls
Solicitudes publicadas en los últimos 90 días / Applications published in the last 90 days
previousPage Resultados 50 a 75 de 77 nextPage  

IGY ANTIBODY COMPOSITIONS AND METHODS FOR TREATING AVIAN SPECIES

NºPublicación:  WO2025199547A1 25/09/2025
Solicitante: 
MAMMAL LABS LLC [US]
MAMMAL LABS LLC

Resumen de: WO2025199547A1

A composition and method for therapeutic or prophylactic treatment of birds includes a mixture of IgY antibodies derived from one or more eggs laid by one or more avian species, wherein each of the one or more avian species have been vaccinated with one or more of the plurality of antigens. The mixture of IgY antibodies can be combined with a protective material that includes colostrum.

IMMUNOENHANCING SALMONELLA STRAIN FOR TREATMENT OF CANCER AND USE THEREOF

NºPublicación:  EP4621058A1 24/09/2025
Solicitante: 
CNCURE CO LTD [KR]
CNCure Co., Ltd
EP_4621058_PA

Resumen de: EP4621058A1

The present invention relates to a DNA construct including: a gene encoding a flagellin protein; and a gene encoding an immunoenhancer (adjuvant) protein. For effective cancer therapy by selectively killing only cancer cells, an attenuated Salmonella strain according to the present disclosure is designed to produce immunogenic substances in cancer tissue to induce a strong anti-cancer immune response, whereby tumor sizes in metastatic cancers as well as primary cancers can be significantly inhibited. Thus, the strain can be advantageously used in a prophylactic or therapeutic composition for improving survival rates.

Multi-epitope fusion protein based on porcine rotavirus VP7 and VP8 double targets as well as preparation method and application of multi-epitope fusion protein

NºPublicación:  CN120682383A 23/09/2025
Solicitante: 
YANGZHOU UNIV
\u626C\u5DDE\u5927\u5B66
CN_120682383_PA

Resumen de: CN120682383A

The invention discloses a multi-epitope fusion protein based on porcine rotavirus VP7 and VP8 double targets as well as a preparation method and application of the multi-epitope fusion protein. According to the invention, salmonella typhimurium flagellin FliCS.T is taken as a skeleton, dominant neutralizing epitopes of VP7 and VP8 are accurately integrated, and the multi-epitope fusion antigen FliCS.T-VP7 + VP8 is constructed. The fusion protein has two immunological advantages: an FliCS.T skeleton has TLR5 adjuvant activity, so that innate immunity and adaptive immunity of a host can be efficiently activated; key neutralizing epitopes of porcine rotaviruses VP7 and VP8 are synchronously presented through a multi-epitope strategy, and high-titer specific neutralizing antibody and potent cellular immune response aiming at two structural proteins can be induced in vivo. The invention provides the multi-epitope fusion antigen of the porcine rotavirus, which integrates high immunogenicity and broad-spectrum neutralization protection, and a feasible technical scheme is provided for prevention and control of the porcine rotavirus.

Method for rapidly identifying salmonella serotype

NºPublicación:  CN120685613A 23/09/2025
Solicitante: 
GUANGDONG PROVINCIAL PEOPLES HOSPITAL
\u5E7F\u4E1C\u7701\u4EBA\u6C11\u533B\u9662
CN_120685613_PA

Resumen de: CN120685613A

The invention provides a method for rapidly identifying salmonella serotypes, which solves the problems of tedious detection process, long consumed time and the like in a mode of combining surface enhanced Raman spectroscopy preparation and a machine learning algorithm. On the other hand, Raman spectrum libraries of different salmonella serotypes are established through machine learning, newly collected Raman spectrums are directly imported into the libraries for judgment, and the accuracy of identification results can be better guaranteed through comparison and combination of different machine learning methods and evaluation indexes.

Porcine rotavirus VP8 protein dominant B cell neutralizing epitope peptide, multi-epitope fusion protein and application thereof

NºPublicación:  CN120682324A 23/09/2025
Solicitante: 
YANGZHOU UNIV
\u626C\u5DDE\u5927\u5B66
CN_120682324_PA

Resumen de: CN120682324A

The invention discloses a porcine rotavirus VP8 protein dominant B cell neutralizing epitope peptide, a multi-epitope fusion protein and application of the multi-epitope fusion protein. The FliCS.T-VP8 multi-epitope fusion protein prepared by the invention is a multi-epitope fusion protein which takes salmonella typhimurium flagellin FliCS.T as a molecular skeleton and integrates the dominant B cell neutralizing epitope of the VP8 protein of the porcine rotavirus. According to the design, immunodominance epitope screening, multi-epitope fusion protein construction and genetic engineering technologies are fused, and the immunogenicity and immune protection efficacy of the fusion protein are remarkably enhanced. The FliCS.T-VP8 multi-epitope fusion protein not only can effectively induce high-level VP8 protein specific antibody response and cellular immune response, but also shows good porcine rotavirus neutralizing activity. In addition, the fusion protein has relatively high safety and stability, and has the potential of being used as an efficient subunit vaccine for preventing and controlling porcine rotavirus infection in the pig industry.

Application of ferulic acid in preparation of salmonella infection resisting medicine

NºPublicación:  CN120678766A 23/09/2025
Solicitante: 
JILIN UNIV
\u5409\u6797\u5927\u5B66
CN_120678766_PA

Resumen de: CN120678766A

The invention is suitable for the technical field of biological medicine, and provides application of ferulic acid in preparation of salmonella infection resistant drugs. According to research and analysis, ferulic acid not only can directly act on salmonella and block invasion of salmonella to host cells, but also can remarkably inhibit survival and proliferation of salmonella in cells by regulating a host cell signal network, and a bacterium-host double-target action mode highlights unique advantages of FA in development of new anti-infection drugs; according to the embodiment of the invention, by analyzing the molecular mechanism of the anti-infection characteristic of FA, the treatment potential of FA is defined, and a lead compound with a clear mechanism and a clear structure is provided according to the treatment potential and can be used for research and development of novel anti-salmonella drugs; compared with a multi-drug combined strategy, the single compound FA can synchronously intervene in double links of pathogens and hosts, so that the risk of multiple adverse reactions is remarkably reduced, and a brand new solution can be provided for coping with drug-resistant salmonella infection.

Method for determining microbial risk indicator of non-typhoid salmonella in pork in retail market

NºPublicación:  CN120690304A 23/09/2025
Solicitante: 
CHINA AGRICULTURAL UNIV
\u4E2D\u56FD\u519C\u4E1A\u5927\u5B66
CN_120690304_PA

Resumen de: CN120690304A

The invention discloses a method for determining a microbial risk indicator of non-typhoid salmonella in pork in a retail market, and relates to the technical field of microbial detection. Comprising the following steps: determining purchase frequency of pork purchased by residents, transport time from a purchase place to a residence place, a pork storage mode and transport temperature, and simulating to obtain a non-typhoid salmonella growth model; determining a cross contamination model in combination with the processing scene of the pork in the kitchen, and obtaining the non-typhoid salmonella contamination concentration of the single instant food; constructing a simple death dose response model based on pharmacokinetic parameters, and determining the non-typhoid salmonella pollution concentration of the single instant food; the resident annual infection rate is determined according to the instant food eating frequency of residents, and a resident health result is obtained; and performing sensitivity analysis on the simple death dose response model parameters by adopting a Spearman correlation coefficient to obtain a potential risk index. According to the invention, data support can be provided for making of future policies.

Streptococcus non-lactolyticus GX-7 and application of complex microbial inoculant thereof in sugarcane leaf silage

NºPublicación:  CN120682983A 23/09/2025
Solicitante: 
GUANGXI ACAD OF AGRICULTURAL SCIENCES
\u5E7F\u897F\u58EE\u65CF\u81EA\u6CBB\u533A\u519C\u4E1A\u79D1\u5B66\u9662
CN_120682983_A

Resumen de: CN120682983A

The invention relates to the technical field of microorganisms, in particular to application of streptococcus non-lactolyticus GX-7 and a complex microbial inoculant thereof in sugarcane leaf silage, the strain GX-7 is separated from healthy pig manure by a research group, and through detection, the strain has good cholate resistance and is suitable for surviving in intestinal tracts, and the strain GX-7 has good cholate resistance and is suitable for being used as a feed additive. The antibacterial effect on pseudomonas fluorescens, listeria monocytogenes, salmonella choleraesuis and shigella flexneri is achieved; the strain has a good fermentation capability on sugarcane leaves, and the sugarcane leaves are inoculated with a complex microbial inoculant prepared from streptococcus non-lactolyticus GX-7 and streptococcus non-lactolyticus GX-2, so that a synergistic fermentation effect can be achieved; after the silage prepared from the complex microbial inoculant is fed to female buffalo in the gestation period, it is found that the silage can effectively increase the content of milk protein, milk total solids and milk non-fat solids in colostrum of the female buffalo and relieve diarrhea of the female buffalo, and the silage is safe and good.

Escherichia coli bacteriophage PD2061, bacteriophage composition and application thereof

NºPublicación:  CN120683060A 23/09/2025
Solicitante: 
QINGDAO NO ANTIBIOTICS BIOTECHNOLOGY CO LTD
\u9752\u5C9B\u8BFA\u5B89\u767E\u7279\u751F\u7269\u6280\u672F\u6709\u9650\u516C\u53F8
CN_120683060_PA

Resumen de: CN120683060A

The invention belongs to the technical field of bacteriophages, and discloses an Escherichia coli bacteriophage PD2061, a bacteriophage composition and application thereof, the preservation number of the Escherichia coli bacteriophage PD2061 is CGMCC NO.46163, the Escherichia coli bacteriophage PD2061 is preserved in China General Microbiological Culture Collection Center on August 16, 2024, and the preservation address is No.3, No.1 Yard, Beichen West Road, Chaoyang District, Beijing. The Escherichia coli phage PD2061 not only has a high splitting rate on Escherichia coli, but also has certain splitting performance on salmonella, and has greater advantages in prevention and treatment of diseases caused by mixed infection of Escherichia coli and salmonella. The bacteriophage can be used for preparing a medicinal preparation for treating or preventing animal-derived colibacillosis and/or salmonellosis, the survival rate of poultry suffering from colibacillosis/salmonellosis or mixed infection diseases is increased, the feed utilization rate is increased, and the death and culling rate of the poultry in breeding is reduced.

Primer probe group for detecting salmonella enteritidis and application thereof

NºPublicación:  CN120666052A 19/09/2025
Solicitante: 
SOUTH CHINA AGRICULTURAL UNIV
\u534E\u5357\u519C\u4E1A\u5927\u5B66
CN_120666052_PA

Resumen de: CN120666052A

The invention belongs to the field of biology, and discloses application of a detection kit for detecting salmonella enteritidis developed by adopting an SNP (Single Nucleotide Polymorphism) site, the SNP site is the 508th basic group of a Group 25091 gene of the salmonella enteritidis, and the basic group is a T basic group. According to the present invention, the SNP site is adopted as the specific target, such that the high specificity and the high sensitivity are provided, the interference of other serotypes is avoided, and the invention further discloses the primer probe group for detecting the salmonella enteritidis and the related applications.

Process feasibility prediction method, system and equipment for seasoning packet formula and medium

NºPublicación:  CN120670760A 19/09/2025
Solicitante: 
SHANGHAI OCEAN UNIV
\u4E0A\u6D77\u6D77\u6D0B\u5927\u5B66
CN_120670760_PA

Resumen de: CN120670760A

The invention discloses a process feasibility prediction method, system and equipment for a seasoning packet formula and a medium, and relates to the technical field of food safety risk assessment. Respectively determining a growth condition judgment result of microorganisms of a preset type in the seasoning packet, a survival condition judgment result of salmonella in the seasoning packet, a growth possibility judgment result of saccharomycetes in the seasoning packet and a growth possibility judgment result of molds in the seasoning packet; and determining a process feasibility prediction result of the seasoning packet based on a preset type of microorganism growth condition judgment result, a salmonella survival condition judgment result, a saccharomycetes growth and survival possibility judgment result and a mould growth and survival possibility judgment result in the seasoning packet. According to the method, the efficiency and accuracy of process feasibility prediction of the seasoning packet formula are improved.

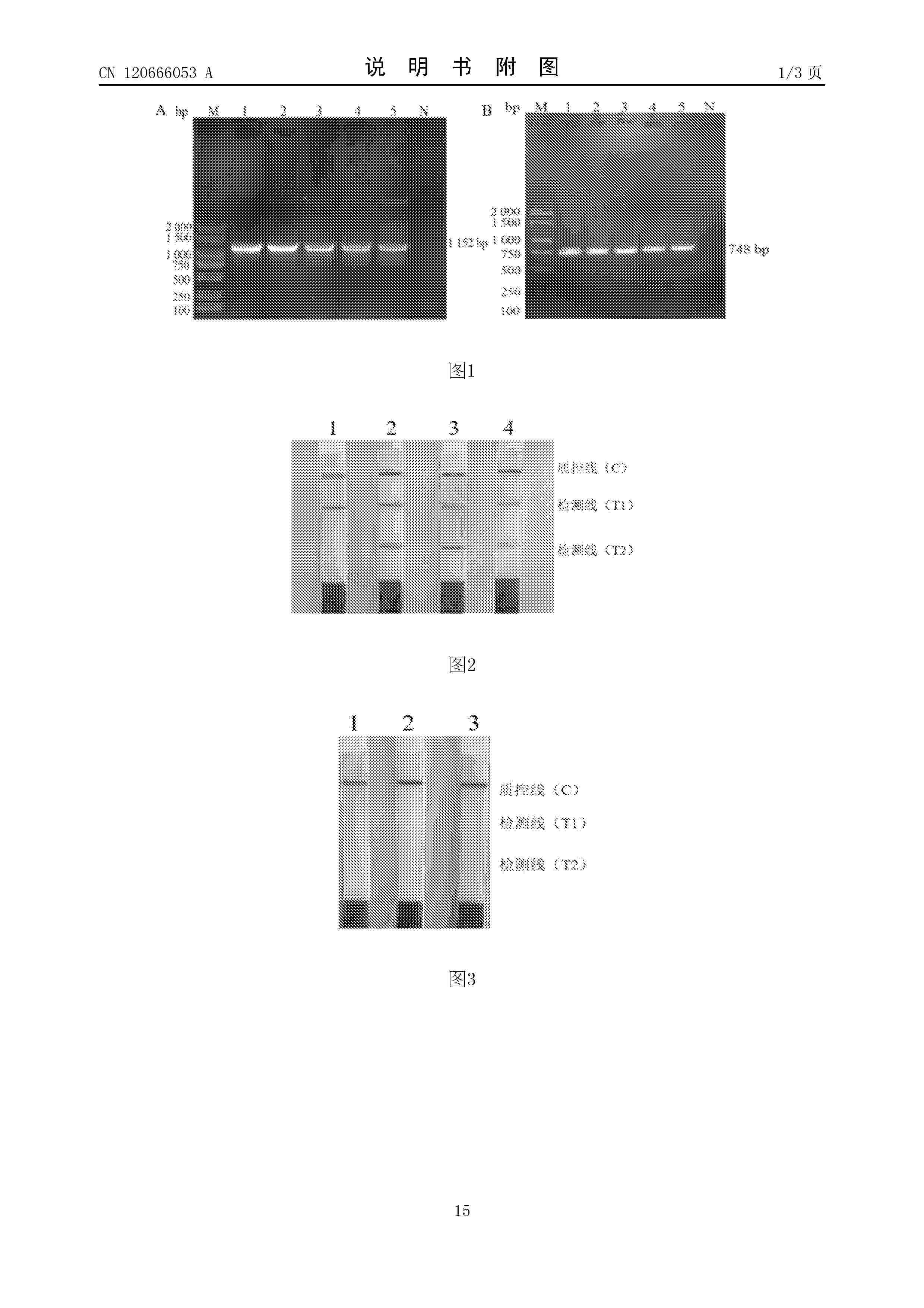
Campylobacter jejuni and salmonella dual RPA-LFD detection method and application thereof

NºPublicación:  CN120666053A 19/09/2025
Solicitante: 
GUIZHOU UNIV
\u8D35\u5DDE\u5927\u5B66
CN_120666053_A

Resumen de: CN120666053A

The invention relates to the field of microbiological detection, in particular to a campylobacter jejuni and salmonella dual RPA-LFD detection method and application thereof. The invention designs a primer pair and a probe aiming at campylobacter jejuni and salmonella, and provides a kit for detecting the campylobacter jejuni and the salmonella and a dual RPA-LFD detection method for the campylobacter jejuni and the salmonella based on the primer pair and the probe. The method has the advantages of being convenient to operate, high in specificity and high in sensitivity, and instrument-dependence-free instant detection of campylobacter jejuni and salmonella can be achieved. The invention not only has important significance on early-stage rapid diagnosis and prevention and control of campylobacter jejuni and salmonella, but also can provide efficient technical support for food-borne disease outbreak investigation and animal-borne food hygiene detection.

口服疫苗

NºPublicación:  CN120677168A 19/09/2025
Solicitante: 
明斯特威斯特法伦威廉大学
CN_120677168_A

Resumen de: WO2024180083A1

The present invention relates to a non-viable bacterium cell wherein an immunogenic polypeptide fused to an autotransporter comprising transmembrane linker and a trans- porter domain is displayed on the surface of the cell, and to a preparation comprising such non-viable cells. The preparation is useful as an oral vaccine.

Clostridium butyricum for resisting salmonella enteritidis infection and application thereof

NºPublicación:  CN120665763A 19/09/2025
Solicitante: 
HENAN JINBAIHE BIOTECHNOLOGY CO LTD
\u6CB3\u5357\u91D1\u767E\u5408\u751F\u7269\u79D1\u6280\u80A1\u4EFD\u6709\u9650\u516C\u53F8
CN_120665763_PA

Resumen de: CN120665763A

The invention discloses clostridium butyricum capable of resisting salmonella enteritidis infection and application of the clostridium butyricum, and belongs to the technical field of microorganisms. The clostridium butyricum is preserved in the China General Microbiological Culture Collection Center on October 15, 2024, the preservation number is CGMCC No.32217, the preservation address is Institute of Microbiology, Chinese Academy of Sciences, No.3, No.1 Yard, Beichen West Road, Chaoyang District, Beijing, and the clostridium butyricum is named as clostridium butyricum by taxonomy. Experiments discover that the weight loss caused by S.enterotidis infection can be improved, hepatosplenomegaly caused by inflammation caused by infection can be relieved and pathological changes of organs can be relieved by prophylactic administration of the clostridium butyricum. Besides, the clostridium butyricum intervenes to change the structural composition of intestinal flora, the number of butyric acid producing bacteria in the intestinal tract is increased, the relative dominant position of beneficial bacteria is enhanced, the proportion of harmful bacteria is reduced, and the proportion of phylum firmicalis and phylum bacteroides is changed and tends to the proportion in the normal health state; the structural adjustment is of great significance for maintaining the normal physiological function of the intestinal tract. The concentration of the clostridium butyricum in fermentation liquo

ANTI-BACTERIAL PROTEIN COMPLEX

NºPublicación:  AU2024217948A1 18/09/2025
Solicitante: 
THE UNIV COURT OF THE UNIV OF GLASGOW
THE CHANCELLOR MASTERS AND SCHOLARS OF THE UNIVERSITY OF OXFORD
THE UNIVERSITY COURT OF THE UNIVERSITY OF GLASGOW,
THE CHANCELLOR, MASTERS AND SCHOLARS OF THE UNIVERSITY OF OXFORD
AU_2024217948_PA

Resumen de: AU2024217948A1

The invention relates to protein bacteriocins (PBs) as therapeutic agents, and specifically to protein complexes comprising two or more PB molecules associated with a protein scaffold which comprises cognate immunity protein domains for the effector portions of the respective PBs. In particular, the invention provides an anti-bacterial protein complex comprising (a) a first PB molecule and a second PB molecule; and (b) an immunity protein scaffold comprising a first immunity protein domain and a second immunity protein domain; wherein the first and second immunity protein domains are non-covalently bound to the respective first and second PB molecules.

BACTERIA AS A CARRIER TO DELIVER NUCLEIC ACID VECTORS

NºPublicación:  WO2025189290A1 18/09/2025
Solicitante: 
UNIV BRITISH COLUMBIA [CA]
THE UNIVERSITY OF BRITISH COLUMBIA
WO_2025189290_A1

Resumen de: WO2025189290A1

The present invention relates to the use of bacteria, such as Salmonella, as a carrier for an expression vector that encodes all or a portion of replicon proteins from a positive stranded virus, wherein expression of the replicon proteins is under the control of eukaryotic and/or prokaryotic promoters, and wherein expression of a payload is under the control of a sub-genomic promoter. Also provided are methods of using the bacteria comprising the vector in therapeutics and vaccines.

Compositions and methods for inducing immune response against EPSTEIN-BARR viruses

NºPublicación:  TW202536183A 16/09/2025
Solicitante: 
REPLICATE BIOSCIENCE INC [US]
REPLICATE BIOSCIENCE, INC
TW_202536183_A

Resumen de: TW202536183A

The present disclosure relates to nucleic acids molecules, e.g., self-replicating RNA (srRNA) expressing antigenic determinant(s) derived from Epstein-Barr virus (EBV), recombinant cells and pharmaceutical compositions containing the same, as well as the use of such srRNA molecules, recombinant cells, and compositions for eliciting a pharmacodynamic effect in a subject. Also provided are methods for preventing and/or treating various health conditions associated with EBV infection.

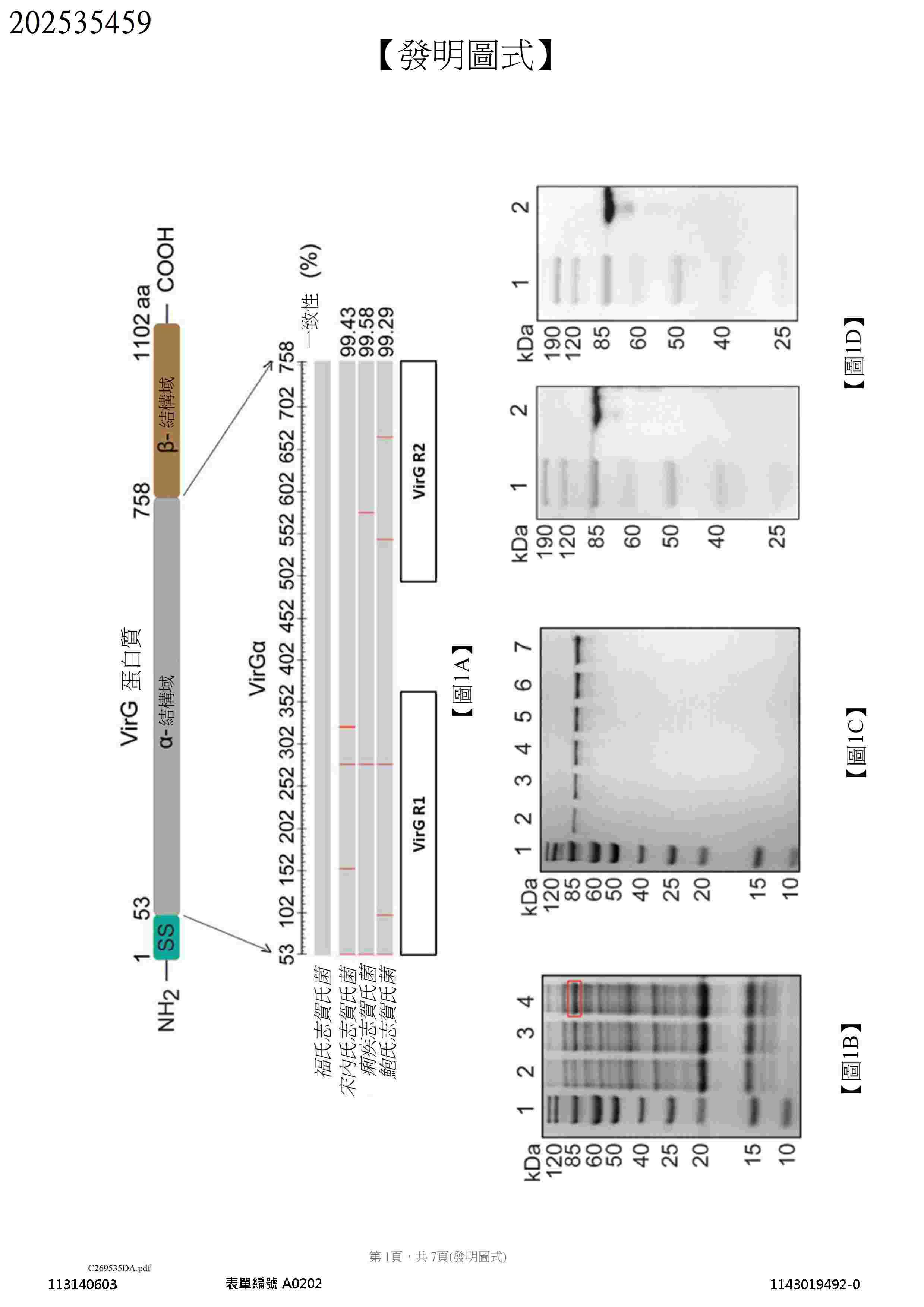
Shigella vaccine compositions

NºPublicación:  TW202535459A 16/09/2025
Solicitante: 
VAXCYTE INC [US]
UNIVERSITY OF MARYLAND BALTIMORE [US]
VAXCYTE, INC,
UNIVERSITY OF MARYLAND, BALTIMORE
TW_202535459_A

Resumen de: TW202535459A

Provided herein are vaccine compositions useful in preventing and protecting against Shigella-based infection.

Primer group for detecting salmonella pullorum based on RAA-LFD technology and application of primer group

NºPublicación:  CN120648828A 16/09/2025
Solicitante: 
SHIHEZI UNIV
XINJIANG TYCOON GROUP CO LTD
\u77F3\u6CB3\u5B50\u5927\u5B66,
\u65B0\u7586\u6CF0\u6606\u96C6\u56E2\u6709\u9650\u8D23\u4EFB\u516C\u53F8
CN_120648828_PA

Resumen de: CN120648828A

The invention belongs to the technical field of molecular biological detection, and particularly relates to a primer group for detecting salmonella pullorum based on an RAA-LFD technology and application of the primer group. The invention provides a primer group for detecting salmonella pullorum based on an RAA-LFD technology. The primer group comprises a forward primer, a reverse primer and a probe, the sequence of the forward primer is as shown in SEQ ID NO. 1; the sequence of the reverse primer is as shown in SEQ ID NO. 2; the sequence of the probe is based on SEQ ID NO.3, wherein the original base G of the 31st base of the SEQ ID NO.3 is replaced by an idSp group. According to the specific primer based on the RAA-LFD technology, the phenomenon of false positive caused by generation of primer dimers is avoided, the specificity is high, and the sensitivity is high. The primer group provided by the invention can be used for detecting salmonella pullorum and related strains, and only the salmonella pullorum is positive, so that the primer group shows good specificity.

Salmonella pullorum high-throughput detection method and kit

NºPublicación:  CN120652100A 16/09/2025
Solicitante: 
LANZHOU INST OF HUSBANDRY AND PHARMACEUTICAL SCIENCES OF CAAS
\u4E2D\u56FD\u519C\u4E1A\u79D1\u5B66\u9662\u5170\u5DDE\u755C\u7267\u4E0E\u517D\u836F\u7814\u7A76\u6240
CN_120652100_PA

Resumen de: CN120652100A

The invention relates to the technical field of bacterial detection, in particular to a Salmonella pullorum high-throughput detection method which comprises the following steps: inoculating Salmonella pullorum to a TSB culture medium, culturing to obtain a bacterial liquid, inactivating the bacterial liquid, centrifuging to remove supernatant, dyeing by using a crystal violet ethanol solution, adjusting the concentration of the Salmonella pullorum to 5 * 10 < 7 > CFU/mL to 5 * 10 < 9 > CFU/mL, and carrying out high-throughput detection on the Salmonella pullorum. And preparing to obtain a salmonella gallinarum antigen solution. The method comprises the following steps: diluting serum to be detected, adding into a porous plate, drying and fixing, sealing by using a PBS (Phosphate Buffer Solution), adding a salmonella gallinarum antigen solution, incubating, washing, and observing by naked eyes or measuring by using a microplate reader so as to judge the result. According to the invention, high-flux, low-cost and rapid detection of pullorum disease can be realized, the problem of insufficient accuracy of traditional manual interpretation is solved, and a technical method is provided for identification and diagnosis of pullorum disease.

Colorimetric-fluorescence dual-mode detection method for salmonella and escherichia coli

NºPublicación:  CN120629047A 12/09/2025
Solicitante: 
UNIV KUNMING SCIENCE & TECHNOLOGY
\u6606\u660E\u7406\u5DE5\u5927\u5B66
CN_120629047_PA

Resumen de: CN120629047A

The invention discloses a colorimetric-fluorescence dual-mode detection method for salmonella and escherichia coli, and belongs to the technical field of biological detection. According to the invention, concanavalin A (ConA) is coupled with magnetic nanoparticles (MNPs) to form MNPs (at) ConA as a capture probe by recognizing the characteristic of capturing bacteria by sugar residues, and in addition, an antibody (Ab) can specifically recognize bacteria and is coupled with quantum dots (QDs) to form QDs (at) Ab as a fluorescence signal probe. The invention finds that MNPs can catalyze 3, 3 ', 5, 5'-tetramethyl benzidine (TMB) to generate blue oxTMB which can be observed by naked eyes; and the QDs have strong fluorescence and can also be observed by naked eyes, so that obvious distinguishing is realized in Sal and Esc detection. And the signal is linearly related to the target bacteria, so that the visibility is good. The practicability of the method is verified by detecting milk tea, milk and fruit juice samples, and the recovery rate is 93.5-106%. The feasibility of detecting Sal and Esc by the method is verified, and the method has important application potential in food safety monitoring.

一种含磷污水的处理方法

NºPublicación:  CN120622690A 12/09/2025
Solicitante: 
金华雅帅纺织有限公司
CN_120622690_PA

Resumen de: CN120622690A

本发明涉及生物技术处理污水的技术领域,尤其涉及一种含磷污水的处理方法。所述方法包括以下步骤:1)调节含磷污水的pH值为7.0‑7.5,补充乙酸钠和铵盐至浓度分别为0.1‑0.2g/L和0.01‑0.04g/L;2)在上述污水中接种聚磷菌,接种浓度为2‑5%;3)对污水中的磷污染物进行检测,符合排污标准后,排出污水。本发明对微生物进行改造,显著提高了菌体体内多聚磷酸物的水平,其改造相较于野生型提升了87.6%;导入RcsA基因后对于其荚膜产量有明显提升,而且将重度磷污染的污水中磷的含量降低到8.4mg/L,为其在商业中使用奠定了基础。

Food-borne pathogenic bacterium selective co-enrichment culture medium and preparation method thereof

NºPublicación:  CN120624311A 12/09/2025
Solicitante: 
XINUO TONGKE TIANJIN BIOTECHNOLOGY CO LTD
XINUO TONGKE BEIJING BIOLOGICAL TECH CO LTD
\u897F\u8BFA\u901A\u79D1\uFF08\u5929\u6D25\uFF09\u751F\u7269\u79D1\u6280\u6709\u9650\u516C\u53F8,
\u897F\u8BFA\u901A\u79D1\uFF08\u5317\u4EAC\uFF09\u751F\u7269\u79D1\u6280\u6709\u9650\u516C\u53F8
CN_120624311_PA

Resumen de: CN120624311A

The invention discloses a selective co-enrichment culture medium for food-borne pathogenic bacteria and a preparation method of the selective co-enrichment culture medium, and relates to the technical field of pre-enrichment culture of pathogenic bacteria. According to the food-borne pathogenic bacterium selective co-enrichment culture medium, carbon and nitrogen sources are optimized, and growth factors are supplemented, so that interference and inhibition of toxic products generated in the culture process on resuscitation of damaged thalli of target microorganisms are reduced, the enrichment efficiency is improved, and false negative misinformation in subsequent detection is reduced. The invention also discloses a preparation method of the food-borne pathogenic bacterium selective co-enrichment culture medium. The food-borne pathogenic bacterium selective co-enrichment culture medium and the preparation method thereof are suitable for pre-enrichment culture of low-abundance samples with salmonella, staphylococcus aureus, shigella and listeria monocytogenes as detection targets.

Veterinary drug for treating pullorum disease and preparation method thereof

NºPublicación:  CN120617379A 12/09/2025
Solicitante: 
HENAN YIHUA ANIMAL PHARMACEUTICAL CO LTD
\u6CB3\u5357\u76CA\u534E\u52A8\u7269\u836F\u4E1A\u6709\u9650\u516C\u53F8
CN_120617379_A

Resumen de: CN120617379A

The invention relates to the technical field of veterinary drugs, in particular to a veterinary drug for treating pullorum disease and a preparation method thereof.The veterinary drug comprises microcapsules with core materials composed of, by weight, 3-7 parts of coptis chinensis, 8-15 parts of dandelion, 4-9 parts of isatis roots, 6-10 parts of hawthorn fruits, 2-6 parts of perilla leaves, 1-5 parts of radix sophorae flavescentis, 2-6 parts of cassia twigs, 3-8 parts of divaricate saposhnikovia roots, 1-4 parts of licorice roots and 2-6 parts of immature bitter oranges; 0.5-2 parts of a green tea extract and 3-7 parts of radix scutellariae; 5 to 10 parts of honeysuckle flower; 4-9 parts of herba houttuyniae; 2-6 parts of artemisia capillaris; the microcapsule comprises the following components in parts by weight: 0.05-0.2 part of sodium benzoate, 0.1-0.5 part of vitamin C derivative, 5-15 parts of microcrystalline cellulose and 10-30 parts of dextrin, and the wall material of the microcapsule is gelatin, Arabic gum, chitosan or alginate. Due to the good synergistic effect of all the components, salmonella pullorum can be more rapidly and effectively inhibited, the treatment course is shortened, and the recurrence probability is reduced. All selected traditional Chinese medicinal materials are natural plant extracts, so that toxic and side effects possibly brought by chemical synthesis medicines are avoided, and the use safety is ensured.

Combined detection method for escherichia coli O157 and salmonella typhimurium based on RPA-Exo multiple fluorescence

Nº publicación: CN120624686A 12/09/2025

Solicitante:

UNIV JIANGSU OCEAN
\u6C5F\u82CF\u6D77\u6D0B\u5927\u5B66

CN_120624686_PA

Resumen de: CN120624686A

The invention discloses a joint detection method for escherichia coli O157 and salmonella typhimurium based on RPA-Exo multiple fluorescence, which comprises the following steps: designing two molecular beacons with high distinction degree according to an optical principle, and carrying out accurate specific cutting by utilizing two skillfully designed probes; the invention relates to a method for detecting escherichia coli O157 and/or salmonella typhimurium through one-time reaction, which comprises the following steps: detecting escherichia coli O157 and/or salmonella typhimurium through one-time reaction, probes comprise an O157-Exo probe and an rfbE-Exo probe, corresponding probe complementary long primers are an O157-Exo probe complementary primer and an rfbE-Exo probe complementary primer respectively, and the primers comprise O157-F, O157-R, rfbE-F and rfbE-R, the method for rapidly detecting the escherichia coli O157 and the salmonella typhimurium is established on the basis of the RPA-Exo technology, is good in performance, can be applied to various scenes of food safety emergencies and daily food safety detection, and plays a certain role in detection and monitoring of the escherichia coli O157 and the salmonella typhimurium.

traducir