Ministerio de Industria, Turismo y Comercio LogoMinisterior
 

Alerta

Resultados 93 resultados
LastUpdate Última actualización 08/01/2026 [07:21:00]
pdfxls
Solicitudes publicadas en los últimos 30 días / Applications published in the last 30 days
previousPage Resultados 50 a 75 de 93 nextPage  

一种基于知识迁移的多因素耦合的水环境评估方法

NºPublicación:  CN121168861A 19/12/2025
Solicitante: 
北京工业大学
CN_121168861_PA

Resumen de: CN121168861A

本发明涉及数据处理技术领域,公开了一种基于知识迁移的多因素耦合的水环境评估方法,包括:基于原始数据构建包含时空特征编码层与多任务并行子网络的深度神经网络,并基于多任务损失函数输出水环境的静态特征矩阵,对静态特征矩阵进行多维信息融合,并根据融合结果和知识迁移构建表征模型,建立决策输出与评价分级的映射关系库,基于模糊规则算法对动态特征与各评价等级的匹配度进行计算,根据评估结果确定水环境的环境程度,并根据环境程度确定是否对水环境进行预警,本发明实现了对非平稳性、多变量间交互复杂的动态特征在时空维度上的耦合有效捕捉了多时段状态演化的共性规律,确保了评估结果的连续性与准确性。

基于多源感知数据的高速公路运营管理状态综合评价方法及装置

NºPublicación:  CN121168842A 19/12/2025
Solicitante: 
武汉大学湖北交投科技发展有限公司
CN_121168842_PA

Resumen de: CN121168842A

本发明公开了一种基于多源感知数据的高速公路运营管理状态综合评价方法及装置,其中的方法定义了全面刻画高速公路运行健康情况的六个关键维度,包括道路通行、公路主体结构、设备设施、道路安全、收费运营和气象环境;并基于多源感知数据,针对每个维度设计了相应的评价指标;接着采用层次分析法确定各评价指标及各维度权重,结合模糊综合评价法计算各维度得分及最终综合评价结果。本发明提供了一种多维度且可解释的高速公路运营管理状态评价方法,能够对高速公路运行状态和服务水平进行量化分析与动态监测,并作为风险预警与决策支持的依据,辅助管理部门精准施策,提升道路的运营效率、安全水平与用户出行体验。

一种煤矿地下水库环境风险评估方法及系统

NºPublicación:  CN121169223A 19/12/2025
Solicitante: 
国能神东煤炭集团有限责任公司中国神华能源股份有限公司神东煤炭分公司
CN_121169223_PA

Resumen de: CN121169223A

本发明涉及计算机仿真技术领域,公开了一种煤矿地下水库环境风险评估方法及系统,包括:构建煤矿地下水库的数字孪生体;建立风险评估指标体系;实时采集与指标体系对应的监测数据;计算不同维度指标间的风险耦合因子;根据风险耦合因子和各指标的实时数值,动态调整指标体系权重,生成动态权重集;计算当前综合风险等级;提取实时监测数据中的物理场参数值,输入多物理场耦合仿真引擎进行仿真,输出预测报告。本发明能够实现对煤矿地下水库环境风险的动态评估与超前预警,提升风险识别精度与应急响应能力,适用于复杂地质条件下地下水库全生命周期的安全管控。

基于人工智能和多级触发机制的柔性缓冲智能阻车系统

NºPublicación:  CN121161754A 19/12/2025
Solicitante: 
上海市城市建设设计研究总院(集团)有限公司
CN_121161754_PA

Resumen de: CN121161754A

本发明公开了基于人工智能和多级触发机制的柔性缓冲智能阻车系统,包括:若干成排设置的阻车桩,设置在每一阻车桩的柔性缓冲气囊,用于拍摄并记录运动物体运动轨迹的摄像系统,设置在阻车桩的压力传感器和应变片,以及控制装置;摄像系统通过图像识别技术记录每一车辆撞击阻车桩时的速度变化A;压力传感器用于采集阻车桩受撞时出现的压强变化P;应变片用于采集阻车桩受撞时出现的变形幅度D;控制装置根据每一车辆撞击阻车桩时的速度变化A、压强变化P和变形幅度D,基于人工智能算法的多级触发机制控制柔性缓冲气囊工作。本发明通过实时数据采集、模糊逻辑算法决策、遗传算法优化和分级触发机制,动态响应不同类型的车辆冲撞,实现精准防护。

电网拓扑生成方法以及系统

NºPublicación:  CN121172842A 19/12/2025
Solicitante: 
宁德时代未来能源(上海)研究院有限公司宁德时代新能源科技股份有限公司
CN_121172842_PA

Resumen de: CN121172842A

本申请公开了一种电网拓扑生成方法以及系统,该方法包括:获取当前电网中至少两个接入设备的基本信息和运行信息;根据至少两个接入设备的基本信息,确定至少两个接入设备各自对应的逻辑模型;对至少两个接入设备的运行信息进行分析,确定至少两个逻辑模型之间的能量关系;根据至少两个逻辑模型之间的能量关系,生成当前电网的拓扑结构;其中,在拓扑结构中,拓扑节点表示逻辑模型,边表示能量的传递路径。如此可以快速创建出能够应用于电网场景的拓扑结构,解决了相关技术中需要大量的采集数据、耗时长等问题,提高拓扑结构生成的效率。

INFORMATION PROCESSING DEVICE, INFORMATION PROCESSING SYSTEM, INFORMATION PROCESSING METHOD, AND COMPUTER PROGRAM PRODUCT

NºPublicación:  US2025384340A1 18/12/2025
Solicitante: 
KK TOSHIBA [JP]
TOSHIBA ELECTRONIC DEVICES & STORAGE CORP [JP]
KABUSHIKI KAISHA TOSHIBA,
TOSHIBA ELECTRONIC DEVICES & STORAGE CORPORATION

Resumen de: US2025384340A1

An information processing device includes a processing unit including a hardware processor. The hardware processor calculates plural exogenous-noise-estimation values corresponding to plural variables for each of one or more pieces of result data including plural result values respectively corresponding to the plural variables based on the result data and a structural-causal-model representing a causal-relationship of the plural variables. Each of the exogenous-noise-estimation values represents an estimation value of influence by an exogenous-noise different from influences from the plural variables on corresponding variables among the plural variables. The hardware processor generates a contribution-degree representing an influence-magnitude by the exogenous-noise given to a source variable as one of two variables to a target variable that is another variable for each combination of the two variables in the plural variables for the result data based on the structural-causal model and the plural exogenous-noise-estimation values for each result data.

SYSTEMS FOR AND METHODS OF CLASSIFICATION RELATED TO COMMUNICATION NETWORKS

NºPublicación:  US2025385871A1 18/12/2025
Solicitante: 
AVAGO TECH INT SALES PTE LID [SG]
Avago Technologies International Sales Pte. Limited
US_2025385871_PA

Resumen de: US2025385871A1

A system for controlling network traffic or responding to communication channel impairment. The system includes a number of circuits configured to perform classification using a number of artificial intelligence models trained to provide an inference related to one class and an artificial intelligence model trained to provide an inference related to several classes. Models are connected within an architecture providing for selective execution of one or more of the individual models. Classification results are used to perform actions to affect flow of information in a communications system.

SYSTEM AND METHOD FOR NETWORK TRANSACTION FACILITATOR SUPPORT WITHIN A WEBSITE BUILDING SYSTEM

NºPublicación:  EP4662569A1 17/12/2025
Solicitante: 
WIX COM LTD [IL]
Wix.com Ltd
AU_2024216672_PA

Resumen de: AU2024216672A1

Embodiments provide for supporting multiple network transaction facilitators (NTFs) within a website building system. A first network transaction facilitator connection request is received. Based at least in part on the first network transaction facilitator (NTF) connection request, a first NTF of a plurality of NTFs is integrated with a network transaction interface of the website. Responsive to receiving a network transaction request via the network transaction interface, the network transaction request is routed to the first NTF or a different NTF based at least in part on a network transaction profile associated with the website identifier.

基于一致性模糊校验的台区线损异常检测方法

NºPublicación:  CN121145104A 16/12/2025
Solicitante: 
烟台东方威思顿电气有限公司
CN_121145104_A

Resumen de: CN121145104A

本发明公开了一种基于一致性模糊校验的台区线损异常检测方法,属于电数字数据处理技术领域。该方法首先根据异常检测需求构建具有因果关系的属性字段与决策字段的参考档案集合和待分析档案集合;随后判定档案记录间的优势或劣势关系,并基于所选关系类型动态构建上近似集合与下近似集合,以其差集作为表征逻辑不一致的边界域;最终根据应用场景对边界域内记录进行异常评分排序或正确规律比对,输出异常分析结果。本发明能够识别非离群异常,克服了传统聚类方法对整体距离的依赖,仅需少量典型样本即可实现高效研判,降低了数据与算力要求,提高了复杂档案异常模式的识别精度与运维排查效率。

受电弓-接触网系统运行性能评估方法及系统

NºPublicación:  CN121142220A 16/12/2025
Solicitante: 
中国铁路设计集团有限公司
CN_121142220_PA

Resumen de: CN121142220A

本发明公开了受电弓‑接触网系统运行性能评估方法及系统;首先实时采集数据,对采集数据进行规范化处理,通过两级风险快速判定机制筛选存在断电风险、需降速运行的关键隐患;排除隐患后采用层次分析法计算指标权重及各参数初始权重,再基于改进熵权法计算各参数信息熵以确定离散程度,通过组合权重法实现参数权重实时动态调整;最后运用模糊综合评价法,结合动态调整后的参数权重与各参数隶属度,先计算各指标运行性能评分,再得到弓网系统运行性能综合评分,依据评分区间判定性能等级;本发明提出的方法和系统适用于覆冰舞动区段弓网系统运行性能精准评估,可快速识别运行风险、科学判定性能等级。

一种基于几何特征驱动与多物理量反馈的全闭环自动喷涂方法、装置、系统及存储介质

NºPublicación:  CN121143227A 16/12/2025
Solicitante: 
西安灰猫智能技术有限责任公司
CN_121143227_A

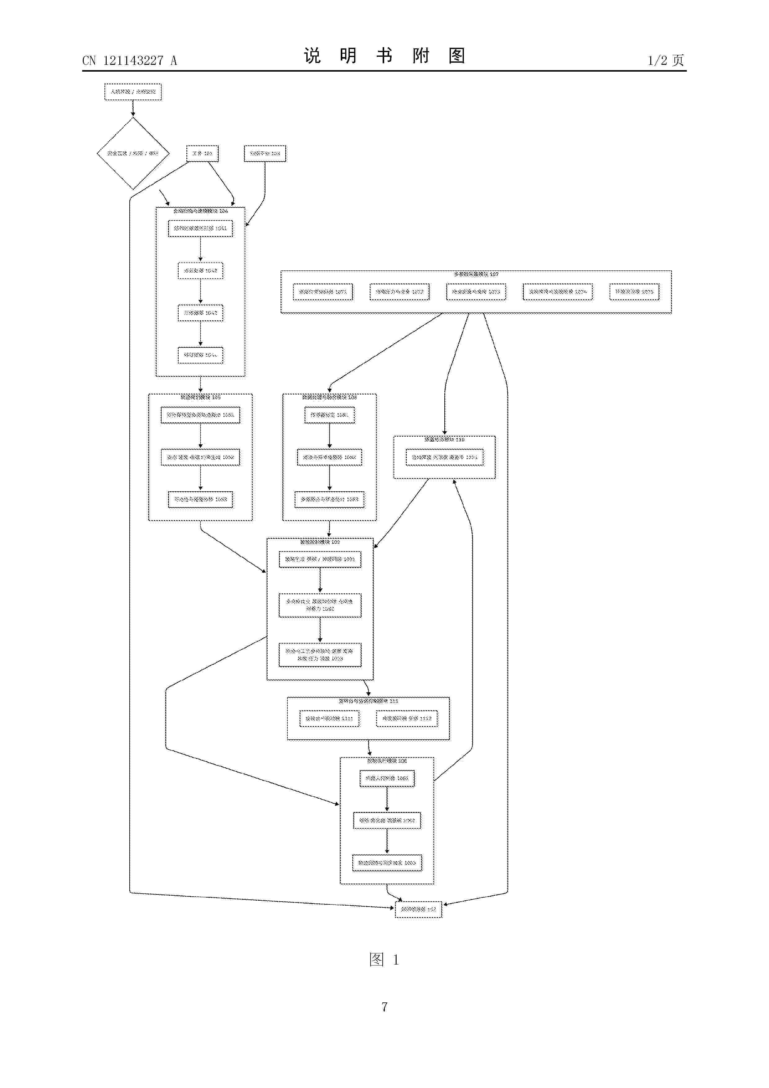
Resumen de: CN121143227A

本发明公开了一种基于几何特征驱动与多物理量反馈的全闭环自动喷涂方法、系统、装置及存储介质。所述方法包括:对工件进行三维扫描并提取几何特征;基于所述几何特征生成保持拓扑结构的喷涂轨迹与姿态;通过传感器实时采集运动、工艺及涂层质量参数,并进行处理与融合形成状态向量;将状态向量输入智能控制模块,结合模型预测控制、模糊逻辑和神经网络进行优化,输出轨迹与工艺参数;根据在线检测的质量偏差更新控制策略并闭环修正;喷涂在封闭喷涂舱内自动执行,实现全过程无人化。本发明可在无需人工编程的情况下完成复杂曲面喷涂,具有高柔性、多参量闭环与自适应优化等优点。

基于大数据的社区能源消耗监测系统

NºPublicación:  CN121144971A 16/12/2025
Solicitante: 
天津市创联科技股份有限公司
CN_121144971_PA

Resumen de: CN121144971A

本发明公开了基于大数据的社区能源消耗监测系统,包括数据获取模块、用户类型化数据处理模块、获取各类型监测子模型模块和能源消耗智能监测模块。本发明涉及社区能源数据处理技术领域,具体是指基于大数据的社区能源消耗监测系统,本方案创新性地引入社区用户类型化差异分析机制,对不同用户群体的能耗行为特征进行独立学习与差异化识别,提高了能源消耗监测精度;提出基于类方差构建模糊下近似矩阵与引入自适应特征权重学习机制构建能源消耗特征选择算法,提高特征选择精度与稳定性,增强能耗监测子模型性能;采用三阶段递进式更新策略与多向量均值变异策略改进优化算法,提升能耗监测子模型优化效率与精度,实现了社区能源消耗智能化监测。

一种用于煤矿能源调度的设备协同控制系统

NºPublicación:  CN121143093A 16/12/2025
Solicitante: 
山东省三河口矿业有限责任公司
CN_121143093_PA

Resumen de: CN121143093A

本发明公开了一种用于煤矿能源调度的设备协同控制系统,涉及煤矿设备协同控制技术领域,包括,智能体模块,基于预测的煤矿设备负荷值,结合煤矿设备功能特性参数,将煤矿设备构建为智能体,决策模块,采用改进型Q‑learning算法对各智能体进行策略学习,并利用博弈论机制处理资源竞争问题,生成协同调度决策,求解模块,根据协同调度决策构建多目标函数,并采用NSGA‑II算法求解帕累托最优解集,生成变频调速指令、负载均衡策略和启停时序控制信号。本发明通过煤矿设备协同控制方法使煤矿设备生成协同调度决策,提升了煤矿设备间的协作效率,减少了能源消耗和机械损耗。

基于多源特征参量的中压电缆缺陷识别方法及系统

NºPublicación:  CN121144769A 16/12/2025
Solicitante: 
国网浙江省电力有限公司宁波供电公司
CN_121144769_PA

Resumen de: CN121144769A

本发明提供了基于多源特征参量的中压电缆缺陷识别方法及系统,属于电缆缺陷识别技术领域,所述方法应用于包括多源数据处理模块、模型构建模块、缺陷识别模块和策略构建模块的识别系统,具体为:对不同运行工况下电缆的多源数据进行特征提取,结合对应工况类型和缺陷数据构建缺陷样本集;基于故障先验的参数初始化约束,初始化在线序列极限学习机的模型参数,根据缺陷样本集训练获取电缆缺陷识别模型;采集当前电缆运行的多源数据,根据电缆缺陷识别模型获取缺陷识别结果,结合当前运行工况,通过模糊评价评估电缆运行状态,并建立电缆运维策略。本发明通过设置故障先验的参数初始化约束,保障电缆缺陷识别模型的性能稳定,保障识别准确性。

基于碳排放优化的网约车电动车辆优先调度方法与装置

NºPublicación:  CN121146407A 16/12/2025
Solicitante: 
四川云步科技有限公司
CN_121146407_A

Resumen de: CN121146407A

本申请公开了基于碳排放优化的网约车电动车辆优先调度方法与装置,包括以下步骤:S1:实时采集数据;S2:构建多目标优化模型;S3:构建基于强化学习与博弈论的混合优化算法;S4:输出调度指令,为算法决策的最终输出;S5:反馈与闭环优化。本申请通过将实时电网碳强度、车辆能耗、V2G放电等因素纳入多目标优化模型,动态优先调度电动车辆,并在高碳时段鼓励V2G放电,有效降低整体碳排放,并结合用户等待时间成本与平台运营成本,通过强化学习算法实现动态调度,在保障接驾速度的同时优化空驶与充电策略,提升用户满意度和平台经济性,通过碳交易博弈机制,建立碳积分市场,激励电动车司机主动参与V2G和绿色订单接送,形成良性生态循环。

一种中央空调节能潜力多维度模糊评估方法

NºPublicación:  CN121146576A 16/12/2025
Solicitante: 
国网湖北省电力有限公司营销服务中心(计量中心)
CN_121146576_PA

Resumen de: CN121146576A

本发明针对目前公共建筑中央空调系统运行过程中存在的能耗异常行为,提出了一种基于动态权重修正的中央空调节能潜力多维度模糊评估方法。该方法包括:分析中央空调系统节能潜力的影响因素,构建空调节能潜力评价的指标体系;构建2级指标评分方法;构建2级指标评价等级的隶属度函数;最后基于模糊综合评价法评估中央空调节能潜力。本发明针对目前公共建筑中央空调能耗居高不下,难以在舒适度与经济性之间找到平衡的现状,旨在提供一种更准确、全面的方法评估公共建筑中央空调节能潜力,助力公共建筑中央空调系统节能稳定运行,提升系统运行效率,降低运营成本。

基于数据融合的分布式储能系统协同控制方法

NºPublicación:  CN121150146A 16/12/2025
Solicitante: 
控环科技集团有限公司
CN_121150146_PA

Resumen de: CN121150146A

本发明公开基于数据融合的分布式储能系统协同控制方法,属电力系统储能控制领域。边缘层通过核主成分分析降维多源数据,云端以图神经网络结合长短期记忆网络构建时空关联模型,依托联邦学习分布式更新保障数据隐私。上层模型预测控制框架结合改进鲸鱼算法,求解系统经济性、储能寿命及电网稳定多目标最优;下层功率型储能采用自适应下垂控制,能量型储能模型预测控制量化电池退化成本。通信中断时,层次分析法与一致性算法协同分散配电;设备故障时,卷积神经网络诊断结合联盟链冗余切换。实现多源深度关联、特性差异化调控及高鲁棒性,提升储能效率、延长设备寿命,适用于微电网、智能电网等场景。

一种考虑顶板水力压裂参数的采动覆岩离层水害预测方法及系统

NºPublicación:  CN121118749A 12/12/2025
Solicitante: 
陕西金源招贤矿业有限公司中国矿业大学
CN_121118749_PA

Resumen de: CN121118749A

本发明公开了一种考虑顶板水力压裂参数的采动覆岩离层水害预测方法及系统,属于煤矿水害防治技术领域。方法包括:步骤一:收集研究区的水力压裂参数、构造形态、煤层覆岩空间赋存及地球物理勘探成果,得到预测数据集;步骤二:基于所述预测数据集构建采动覆岩离层水害预测指标体系;步骤三:构建采动覆岩离层水害预测评价模型,基于所述采动覆岩离层水害预测评价模型和所述预测指标体系对离层水害进行预测评价,得到预测评价结果。本发明能够在矿井勘探阶段完成对离层水害的预测评价,可以为矿井防治水工程施工和井下排水系统设计提供指导。

一种基于模糊综合评判的装配偏差区间快速预测方法

NºPublicación:  CN121117401A 12/12/2025
Solicitante: 
西北工业大学高端航空装备技术创新中心(四川)有限公司四川天府新区西工大先进动力研究院
CN_121117401_PA

Resumen de: CN121117401A

本发明一种基于模糊综合评判的装配偏差区间快速预测方法,属于航空复杂结构件数字化装配过程中的装配偏差区间预测领域;步骤包括:构建目标装配体的仿真模型,执行蒙特卡洛分析并提取抽样样本的制造偏差值及装配偏差模拟值;基于装配成功率函数构建制造偏差不确定性量化模型,所述装配成功率函数通过概率密度函数积分获得并定义为模糊隶属度函数;建立包含“过小‑适中‑过大”三指标的评判体系,计算装配偏差综合评判值;基于抽样样本的装配偏差模拟值与装配偏差综合评判值构建点云映射模型,通过线性边界函数拟合装配偏差预测区间;通过实测数据验证预测区间准确性。本发明可快速精确预测装配偏差区间,减少计算量且体现个体差异。

一种基于FAHP的民居选址决策方法及系统

NºPublicación:  CN121119386A 12/12/2025
Solicitante: 
西安建筑科技大学
CN_121119386_PA

Resumen de: CN121119386A

本发明属于民居选址决策技术领域,具体涉及一种基于FAHP的民居选址决策方法及系统。本发明结合目标区域特征、自然环境等因素,经多学科分析与多轮筛选构建民居选址指标评价体系,建立梯阶层次结构模型;再用优化德尔菲法确定跨学科且具区域研究经验的专家群体,通过专家打分与三角模糊数构建模糊判断矩阵;随后用 FAHP 计算指标权重并合成权重向量;最后收集选址方案指标数据,经标准化处理后用加权求和法算综合评价值,选取排序第一的方案为最优方案。有效提升了选址决策的科学性与可靠性,适配区域民居选址需求。

一种列车震动检测方法

NºPublicación:  CN121113247A 12/12/2025
Solicitante: 
杭州汇萃智能科技有限公司
CN_121113247_PA

Resumen de: CN121113247A

本发明公开了一种列车震动检测方法,S10,数据同步与预处理;S20,通过震动数据积分处理获得震动位移数据;S30,进行震动补偿。本发明通过MEMS加速度传感器实时测量震动方向与加速数据,通过震动数据积分处理获得震动位移数据,通过ADMM或者模糊LMS自适应滤波对激光点云和图像序列进行震动补偿。

基于数字化的产线管控系统、方法、云服务器及存储介质

NºPublicación:  CN121119379A 12/12/2025
Solicitante: 
杭州奔马化纤纺丝有限公司
CN_121119379_PA

Resumen de: CN121119379A

本申请涉及一种基于数字化的产线管控系统、方法、云服务器及介质。所述系统包括数据采集模块、数据分析模块及生产管理模块;数据采集模块,用于实时采集生产线上的工作数据和各设备的三维数据;数据分析模块,包括状态监控单元、工艺优化单元以及故障诊断单元;状态监控单元,用于基于三维数据和工作数据生成实时状态三维模型;工艺优化单元,用于将工作数据输入至混合评估模型得到目标优化建议;混合评估模型基于模糊规则库和贝叶斯网络融合生成;故障诊断单元,用于利用健康状态模型对工作数据进行状态分析得到故障诊断结果;生产管理模块,用于基于实时状态三维模型、目标优化建议及故障诊断结果中的至少一种对生产线进行管控得到管控结果。

一种面向可再生能源最大化消纳的水电及新能源联合优化调度方法及装置

NºPublicación:  CN121124210A 12/12/2025
Solicitante: 
国网湖北省电力有限公司电力科学研究院哈尔滨工业大学(威海)湖北方源东力电力科学研究有限公司
CN_121124210_PA

Resumen de: CN121124210A

本发明提供一种面向可再生能源最大化消纳的水电及新能源联合优化调度方法及装置,该方法通过构建以火电运行成本、弃水成本、弃光成本为目标函数的多目标协同优化模型,设置火电、水电、光伏等多类约束,并对模型中的非线性约束(如水位‑库容关系、机组动力特性)进行线性化处理,对不确定性约束(如光伏出力)进行清晰化处理,最终实现水电与新能源的联合优化调度。该方法通过“时间窗口+二元变量”趋势一致性线性化、双变量分段线性插值动力曲面模型及三权重双目标协同优化框架,提升调度稳定性、物理精度及可再生能源消纳效率,适用于高比例新能源电力系统的经济与安全运行。

一种基于物联网的电能计量箱的电能误差矫正方法

NºPublicación:  CN121114910A 12/12/2025
Solicitante: 
济南精进电子科技有限公司河南泓旭电气有限公司
CN_121114910_PA

Resumen de: CN121114910A

本发明涉及电能数据测量领域,具体涉及一种基于物联网的电能计量箱的电能误差矫正方法。包括:获取环境时序数据和用户电能数据;确定模糊规律特征区间和非模糊规律特征区间;计算第一数据误差可能性和第二数据误差可能性;将模糊规律特征区间和非模糊规律特征区间确定为单独区间,对连续电能数据进行重新分区,得到独立特征区间;根据第一数据误差可能性和第二数据误差可能性,获取每个独立特征区间的误差综合可能性;获取每个物联网传感器对每个独立特征区间的环境贡献程度;对连续电能数据进行误差矫正,得到矫正后的电能数据。本发明可以提高电能计量箱的数据准确性。

基于模糊特征增强BiLSTM模型的智能水质预测方法及存储介质

Nº publicación: CN121117446A 12/12/2025

Solicitante:

南通市计量检定测试所

CN_121117446_PA

Resumen de: CN121117446A

本发明公开了一种基于模糊特征增强BiLSTM模型的智能水质预测方法,包括以下步骤:S1、采集水质监测关键指标数据,进行预处理;S2、应用模糊变换对水质监测关键指标数据进行特征增强,将水质监测关键指标映射为低、中、高三种模糊隶属度,形成模糊特征向量;S3、构建基于滑动窗口的序列样本,构建输入数据;S4、采用BiLSTM网络进行序列建模,通过前向和后向信息流同时捕获水质数据的时序依赖性;S5、使用卡尔曼滤波对BiLSTM初步预测结果进行平滑处理,获得最终预测结果。本发明充分利用模糊理论处理水质数据的不确定性,结合BiLSTM的双向学习优势和卡尔曼滤波的噪声抑制能力,显著提高了水质参数预测的准确性和稳定性,为水质监测系统提供了实用的校准策略。

traducir