Ministerio de Industria, Turismo y Comercio LogoMinisterior
 

Alerta

Resultados 497 resultados
LastUpdate Última actualización 19/08/2025 [06:48:00]
pdfxls
Solicitudes publicadas en los últimos 15 días / Applications published in the last 15 days
previousPage Resultados 350 a 375 de 497 nextPage  

FLOW BATTERY WITH A DYNAMIC FLUIDIC NETWORK

NºPublicación:  WO2025165623A1 07/08/2025
Solicitante: 
LOCKHEED MARTIN ENERGY LLC [US]
LOCKHEED MARTIN ENERGY, LLC
WO_2025165623_PA

Resumen de: WO2025165623A1

Provided is a flow battery that includes a first electrochemical cell. The first electrochemical cell includes a separator and a first half-cell. The first half-cell includes a first electrode and a first bipolar plate. The first bipolar plate includes a first active side comprising a first inner plate subflow architecture configured to receive a first electrolyte, and a second active side positioned opposite the first active side, the second active side comprising a second inner plate subflow architecture configured to receive a second electrolyte. The first inner plate subflow architecture is different than the second inner plate subflow architecture.

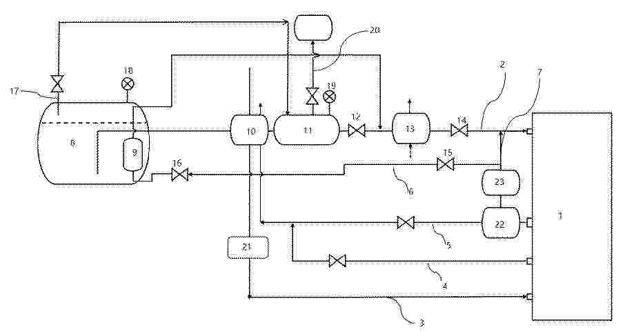
A MULTIPURPOSE INTEGRATED PASSIVE SYSTEM FOR CONVERTING GREEN ENERGY

NºPublicación:  WO2025163609A1 07/08/2025
Solicitante: 
ZEST CLEAN POWER PRIVATE LTD [IN]
ZEST CLEAN POWER PRIVATE LIMITED
WO_2025163609_PA

Resumen de: WO2025163609A1

The present invention provides a multipurpose integrated passive system (20) for converting green energy comprising a renewable energy conversion module (1) to generate electricity, a water and gas management module (3) to supply water to the water electrolyser (4), a water electrolyser (4) connected with one or more potassium hydroxide (KOH) tank (4a, 4b), is configured to split water into hydrogen gas and oxygen gas and said gases are separately directed into the storage assembly (5). The storage assembly (5) include a plurality of gas storage tanks (5a, 5b) for separately storing the gases and a plurality of valves for controlling the flow of said gases, a burner assembly (6) include a hydrogen burner (7), wherein the hydrogen gas from the gas storage tank (5a) is delivered to the hydrogen burner (7), and a controller (2) configured to ensures to safety and efficiency of the multipurpose integrated passive system (20).

LARGE-SCALE ENERGY BACKUP SYSTEM

NºPublicación:  WO2025163645A1 07/08/2025
Solicitante: 
PHINERGY LTD [IL]
PHINERGY LTD
WO_2025163645_PA

Resumen de: WO2025163645A1

Energy backup systems and methods are provided, which combine an aluminum air sub-system having one or more replaceable aluminum air modules with multiple aluminum air cell stacks with a rechargeable buffer. The backup systems and methods provide electricity upon requirement from the rechargeable buffer, monitor the statuses of the rechargeable buffer and the aluminum air sub- system as well as the electricity consumption of the load which the system backups - and determine respectively the operation profile of the aluminum air sub-system to supply electricity to the load and to recharge the buffer when needed, optimizing the operational parameters with respect to the operation and configuration of the aluminum air sub-system and the buffer(s), from the system configurations and self-testing, through management of maintenance procedures and down to the configuration and operation of a large number of cell stacks.

FUEL CELL PARAMETER IDENTIFICATION METHOD AND APPARATUS, AND DEVICE AND STORAGE MEDIUM

NºPublicación:  WO2025162502A1 07/08/2025
Solicitante: 
XIAN JIAOTONG UNIV [CN]
\u897F\u5B89\u4EA4\u901A\u5927\u5B66
WO_2025162502_PA

Resumen de: WO2025162502A1

The present invention relates to the technical field of proton exchange membrane fuel cells. Disclosed are a fuel cell parameter identification method and apparatus, and a device and a storage medium. The method comprises the following steps: constructing a semi-empirical model for a proton exchange membrane fuel cell; calculating a theoretical value of an output voltage of the semi-empirical model, and constructing an objective function by means of a mean square error between the theoretical value and an actual value of the output voltage of the semi-empirical model; on the basis of the semi-empirical model, determining a plurality of parameters to be identified, and using said plurality of parameters as decision variables to construct a plurality of constraint conditions for the objective function; on the basis of the plurality of constraint conditions, constructing an optimization model for the proton exchange membrane fuel cell by using the minimization of the objective function as an optimization objective and using said plurality of parameters as variables to be solved; and solving the optimization model by means of a multi-policy sparrow search optimization algorithm, so as to obtain a plurality of optimal parameters to be identified. In the multi-policy sparrow search optimization algorithm in the present invention, Tent chaotic mapping is introduced to initialize a population, the number of populations is increased, and then the two populations are merged. An adaptiv

NITROGEN-CONTAINING COMPOUND AND PREPARATION METHOD THEREFOR, ANION RESIN, AND ANION EXCHANGE MEMBRANE

NºPublicación:  WO2025161081A1 07/08/2025
Solicitante: 
EVE HYDROGEN ENERGY CO LTD [CN]
\u60E0\u5DDE\u4EBF\u7EAC\u6C22\u80FD\u6709\u9650\u516C\u53F8
WO_2025161081_A1

Resumen de: WO2025161081A1

The present application provides a nitrogen-containing compound, the nitrogen-containing compound comprising segment I. Segment I is represented by Formula I, where a represents the number of methylene groups, a is a positive integer, Ar1 is an aromatic structural unit, R1 and R2 are independently selected from H, hydrocarbon groups or substituted hydrocarbon groups, or R1 and R2 are connected and form, together with the N atom to which same are connected, a polycyclic ring.

MANIFOLD FOR FUEL CELL STACKS

NºPublicación:  WO2025165486A1 07/08/2025
Solicitante: 
CATERPILLAR INC [US]
CATERPILLAR INC
WO_2025165486_PA

Resumen de: WO2025165486A1

A manifold (130) for routing an operational fluid towards a first group (104) of first fuel cell stacks (106) and a second group (110) of second fuel cell stacks (108). The manifold (130) includes a body (146) defining an inlet passageway (148) and an outlet passageway (160). The inlet passageway (148) defines an inlet (150) for the operational fluid, an inlet header channel (152) extending from the inlet (150), a plurality of inlet conduits (154, 154', 154") fluidly branching out from the inlet header channel (152). Each inlet conduit (154) defines a first fluid inflow port (156) and a second fluid inflow port (158) for routing the operational fluid. The outlet passageway (160) defines an outlet (162) for the used operational fluid, an outlet header channel (164) extending from the outlet (162), a plurality of outlet conduits (166, 166', 166") fluidly branching out from the outlet header channel (164). Each outlet conduit (166) defines a first fluid outflow port (168) and a second fluid outflow port (170) for providing an exit passage to the used operational fluid.

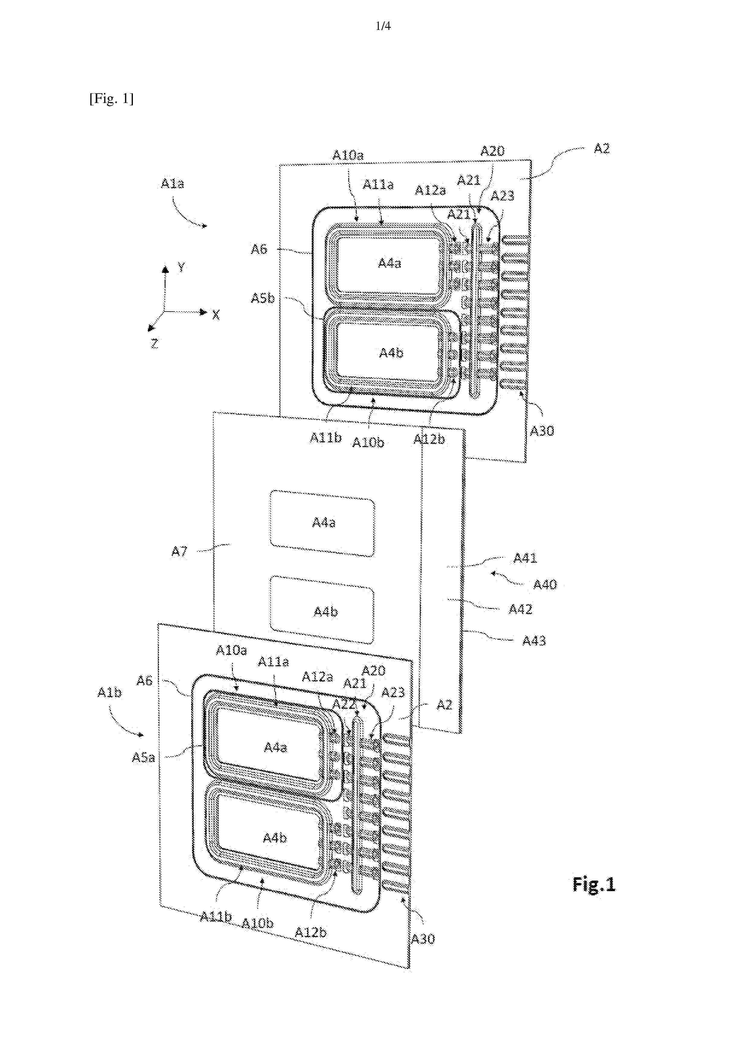
CONDUCTIVE PASTE, PREPARATION METHOD THEREFOR, COMPOSITE ELECTRODE, AND FLOW BATTERY

NºPublicación:  AU2024374498A1 07/08/2025
Solicitante: 
VRB ENERGY INC
VRB ENERGY INC
AU_2024374498_A1

Resumen de: AU2024374498A1

A conductive slurry and a preparation method therefor, a composite electrode, and a flow battery. The conductive slurry is prepared from a conductive carbon black, carbon nanotubes, polyvinylidene fluoride and N-methylpyrrolidone. The composite electrode comprises a first electrode, a bipolar plate, a second electrode, and the conductive slurry as described above, wherein the conductive slurry is disposed between the first electrode and the bipolar plate and disposed between the second electrode and the bipolar plate. The conductive slurry is not only stable in the initial chemical state of a vanadium electrolyte of a common flow battery, but also has electrochemical stability during charging and discharging after a voltage is applied thereto. The conductive slurry has a long service life and does not degrade over time as the battery is used. The conductive slurry has a good bonding effect, and also enables the contact resistance to be reduced after the bipolar plate and carbon felt electrodes are compounded. Moreover, the conductive slurry itself has a good electrocatalytic activity, thereby providing reaction sites for a vanadium electrolyte commonly used in a flow battery and thus improving the efficiency and performance of the battery.

REDOX FLOW BATTERY SYSTEM AND STACK THEREOF

NºPublicación:  AU2024208882A1 07/08/2025
Solicitante: 
CMBLU ENERGY AG
CMBLU ENERGY AG
AU_2024208882_PA

Resumen de: AU2024208882A1

We describe a redox battery unit cell, comprising: a first electrode, a second electrode spaced apart from the first electrode, and a membrane arranged between the first and the second electrode, wherein the first electrode comprises a first flow field.

VALVE DEVICE

NºPublicación:  US2025251056A1 07/08/2025
Solicitante: 
HYUNDAI MOTOR COMPANY [KR]
KIA CORP [KR]
Hyundai Motor Company,
Kia Corporation
KR_20230167552_PA

Resumen de: US2025251056A1

A valve device includes a valve base having a discharge flow path through which a target fluid is discharged, a plunger configured to be rectilinearly movable from a first position at which the plunger closes the discharge flow path to a second position at which the plunger opens the discharge flow path, a solenoid configured to provide driving power for moving the plunger, and an anti-freezing member connected to the plunger and configured to prevent freezing of the target fluid in the discharge flow path by moving in the discharge flow path in conjunction with a movement of the plunger, thereby obtaining an advantageous effect of preventing the discharge flow path through which the target fluid is discharged from being clogged, and of improving safety and reliability.

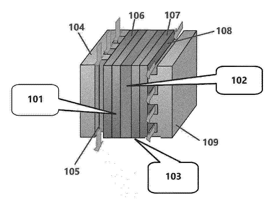
CELL ELEMENT FOR AN ELECTROCHEMICAL ENERGY CONVERTER, AND METHOD AND WELDING DEVICE FOR PRODUCING SAME

NºPublicación:  WO2025162792A1 07/08/2025
Solicitante: 
ROBERT BOSCH GMBH [DE]
ROBERT BOSCH GMBH
WO_2025162792_PA

Resumen de: WO2025162792A1

The invention relates to a cell element (100, 200) for an electrochemical energy converter. The cell element (100, 200) comprises a transport layer (101) and a bipolar plate (103), wherein the bipolar plate (103) comprises a conductive structure (105) for conducting an operating medium, the conductive structure (105) has an at least partly embossed surface (107), and the transport layer (101) is directly welded to the conductive structure (105) in the region of the embossed surface (107) via a platinum-free connection in the form of a number of welding points (109).

TEST CHAMBER AND TEST SYSTEM FOR A FUEL-CELL OR ELECTROLYSER-TYPE ELECTROCHEMICAL GENERATOR SYSTEM

NºPublicación:  WO2025163007A1 07/08/2025
Solicitante: 
HORIBA FRANCE SAS [FR]
HORIBA FRANCE SAS
WO_2025163007_PA

Resumen de: WO2025163007A1

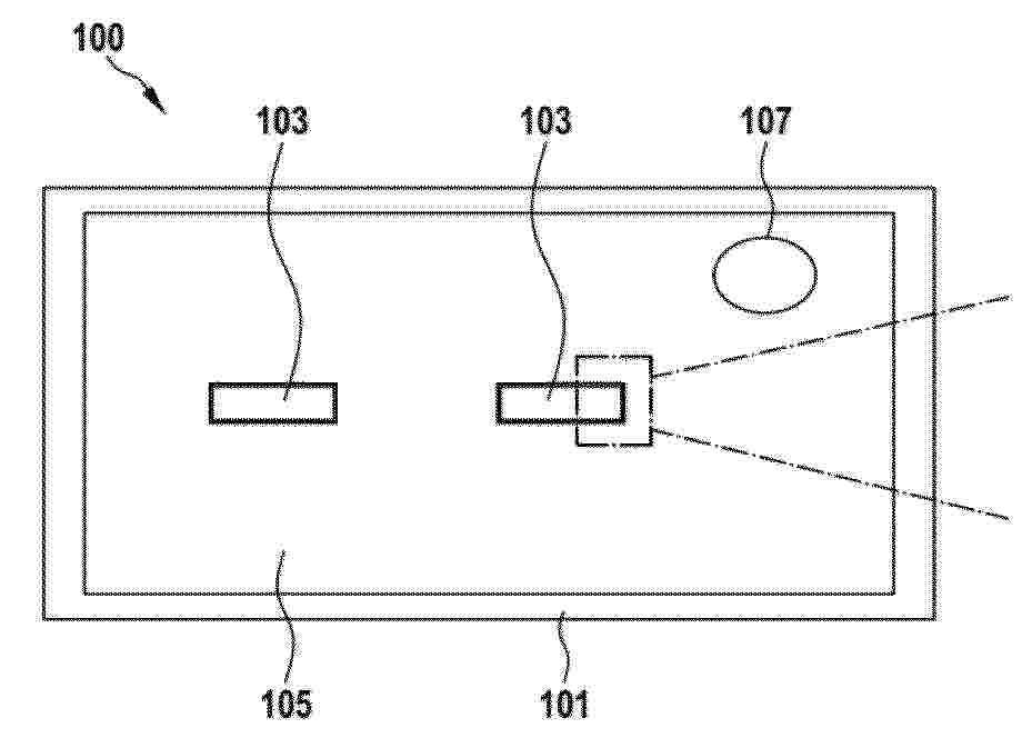
The present invention relates to a test chamber (100) for a fuel-cell or electrolyser-type electrochemical generator system (1), wherein the test chamber comprises a power supply system (2), a gas management system (22) and a ventilation system (3), and wherein the test chamber (100) is intended to be arranged on horizontal ground; according to the invention, the test chamber (100) comprises vertical walls (5), a ceiling (6) and an ambient air extraction outlet (8), wherein the ceiling (6) is continuously and hermetically connected to the vertical walls (5), wherein the ceiling (6) is inclined with respect to a horizontal plane, wherein the ambient air extraction outlet (8) is arranged in a region (7) of the ceiling near an apex of the inclined ceiling, and wherein the ambient air extraction outlet (8) passes through the ceiling (6).

COMPONENT HAVING IMPROVED SURFACE CONTACT RESISTANCE AND REACTION ACTIVITY AND METHODS OF MAKING THE SAME

NºPublicación:  US2025250680A1 07/08/2025
Solicitante: 
TREADSTONE TECH INC [US]
Treadstone Technologies, Inc
US_2024093377_PA

Resumen de: US2025250680A1

A component for an electrochemical device, the component including: a metallic substrate; and a plurality of particles bonded to a surface of the substrate by a metallurgical bond, wherein the particles include a metal, carbon, or a combination thereof, wherein the metallurgical bond is between the particles and the substrate, wherein a total projected area of the metallurgical bond is less than 90% of a total projected area of the substrate, and wherein the metallurgical bond has a composition which is a combination of a composition of the metallic substrate and a composition of the particle, a reaction product of the metallic substrate and the particle, or a combination thereof.

MEMBRANE ELECTRODE ASSEMBLY WITH GRADED GAS RECOMBINATION LAYER

NºPublicación:  US2025250694A1 07/08/2025
Solicitante: 
GM GLOBAL TECH OPERATIONS LLC [US]
GM Global Technology Operations LLC
DE_102024109660_PA

Resumen de: US2025250694A1

A membrane electrode assembly includes a cathode portion disposed on one end and an anode portion disposed on an opposite end from the cathode portion. The membrane electrode assembly also includes a cathode ionomer layer disposed adjacent the cathode portion and an anode ionomer layer disposed adjacent the anode portion. Further, the membrane electrode assembly may include one or more support layers disposed between the cathode ionomer layer and the anode ionomer layer. Additionally, the anode ionomer layer includes a plurality of gas recombination catalysts in a graded dispersion such that a portion of the anode ionomer layer disposed closer to the anode portion includes a higher concentration of gas recombination catalysts than a portion of the anode ionomer layer disposed closer to the cathode portion.

REACTOR WITH ADVANCED ARCHITECTURE FOR THE ELECTROCHEMICAL REACTION OF CO2, CO AND OTHER CHEMICAL COMPOUNDS

NºPublicación:  US2025250695A1 07/08/2025
Solicitante: 
TWELVE BENEFIT CORP [US]
Twelve Benefit Corporation
CA_3238869_A1

Resumen de: US2025250695A1

A platform technology that uses a novel membrane electrode assembly, including a cathode layer, an anode layer, a membrane layer arranged between the cathode layer and the anode layer, the membrane conductively connecting the cathode layer and the anode layer, in a COx reduction reactor has been developed. The reactor can be used to synthesize a broad range of carbon-based compounds from carbon dioxide and other gases containing carbon.

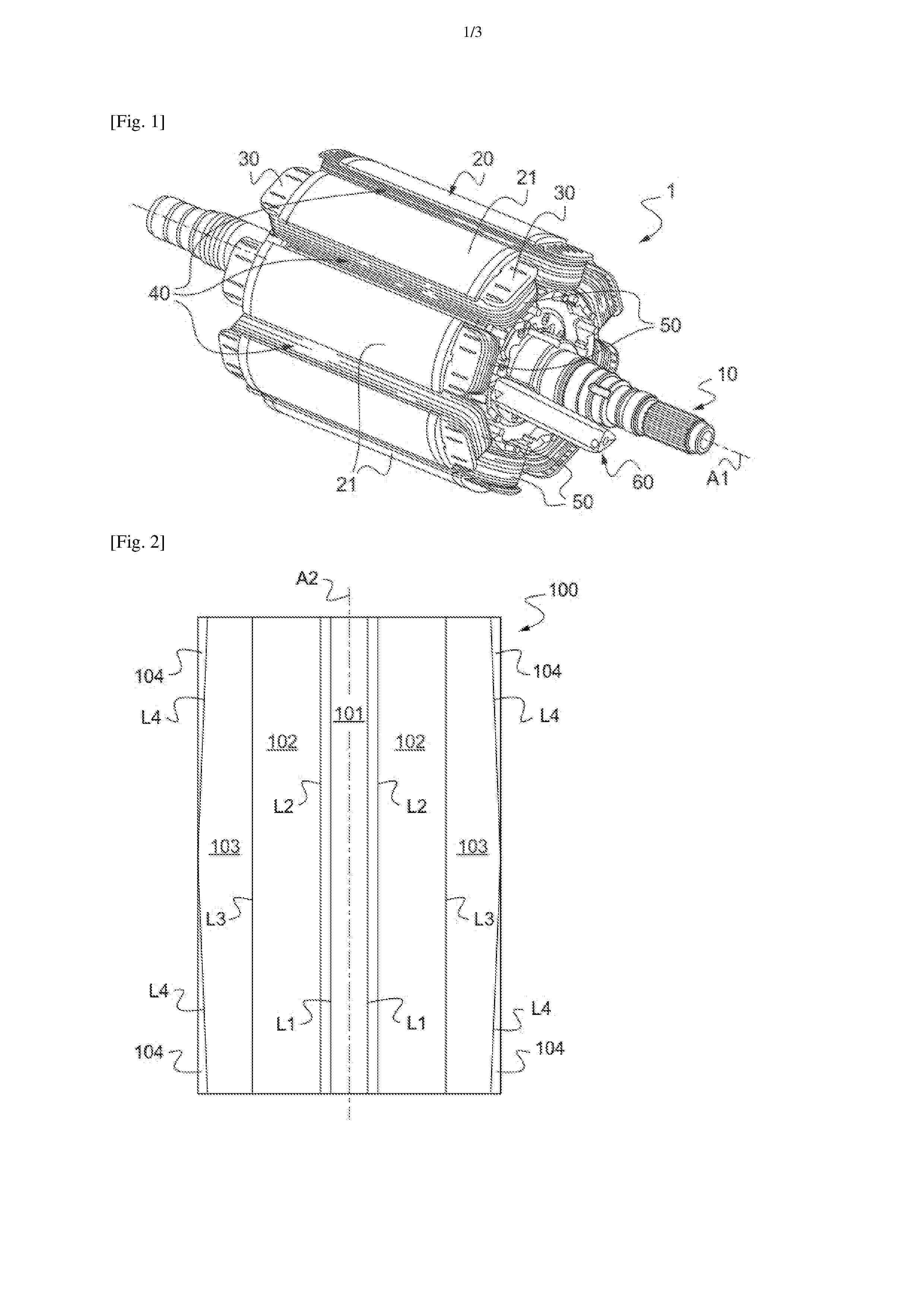
FUEL CELL SEPARATOR CONVEYANCE APPARATUS AND FUEL CELL SEPARATOR CONVEYANCE METHOD

NºPublicación:  US2025250131A1 07/08/2025
Solicitante: 
HONDA MOTOR CO LTD [JP]
Honda Motor Co., Ltd

Resumen de: US2025250131A1

A fuel cell separator conveyance apparatus including a movable body having an opposing surface extending in a substantially horizontal direction and facing an upper surface of a separator, a suction part provided on the movable body to generate a suction to hold the separator on the movable body, and a support part movably supporting the movable body. A first communication hole communicating with a flow path of a reaction gas and a second communication hole communicating with at least one of a plurality of through-holes of the separator are provided in the movable body, and the suction part includes a first section part holding the separator on the movable body through the suction via the first communication hole, and a second suction part holding the protective sheet on the movable body through the suction via the second communication hole.

PROPULSION ASSEMBLY FOR AN AIRCRAFT, HAVING AN EXTRACTION FAN

NºPublicación:  US2025250019A1 07/08/2025
Solicitante: 
AIRBUS OPERATIONS SAS [FR]
Airbus Operations SAS

Resumen de: US2025250019A1

An aircraft propulsion assembly that has a nacelle with a front opening and a rear opening, a propeller driven by an electric motor, a fuel cell supplying the electric motor with electric current, an inner channel arranged in the nacelle between the front opening and the rear opening. The electric motor and the fuel cell are disposed in the inner channel. A motorized fan is arranged at the rear part so as to draw in the air present in the inner channel and expel it to the outside through the rear opening. A control unit controls the motorized fan. With such an arrangement, the outside air cools the inside of the nacelle and the dihydrogen is evacuated.

DEVICE FOR DETERMINING AND/OR MEASURING THE COMPOSITION OF A GASEOUS MEDIUM

NºPublicación:  WO2025162733A1 07/08/2025
Solicitante: 
ROBERT BOSCH GMBH [DE]
ROBERT BOSCH GMBH
WO_2025162733_PA

Resumen de: WO2025162733A1

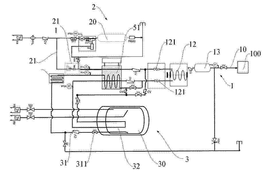
The invention also relates to a device (1) for determining and/or measuring the composition of a gaseous medium in an anode circuit (2) of a fuel cell system (31), wherein the device has a sensor element (18), wherein the sensor element (18) determines the measured variable of wall shear stress Tw, in particular by means of a surface hot-film method, of the gaseous medium, and wherein the sensor element (18) is located in a housing (36) of the device (1) and is at least indirectly fluidically connected to the anode circuit (2). According to the invention, the device (1) has at least one Prandtl probe arrangement (7) in addition to the at least one sensor element (18), wherein both elements (7, 18) are located in the housing (36) of the device (1), wherein a partial mass flow (8) of the gaseous medium can be supplied and/or applied to the sensor element (18) by means of an inlet funnel (5) and to the Prandtl probe arrangement (7) by means of a feed channel (20). The invention also relates to a fuel cell system (31) and to a method for operating a device (1) and/or a fuel cell system (31).

METHOD AND DEVICE FOR DETERMINING THE EMPTY STATE OF A CONTAINER OF A WATER SEPARATOR, ANODE SUBSYSTEM

NºPublicación:  WO2025162686A1 07/08/2025
Solicitante: 
ROBERT BOSCH GMBH [DE]
ROBERT BOSCH GMBH
WO_2025162686_PA

Resumen de: WO2025162686A1

The invention relates to a method for determining the empty state of a container (1) of a water separator (2) during an emptying process, comprising the steps of a) opening a valve (3), in particular a drain valve, arranged on the container (1) in order to initiate the emptying process, wherein water (4) flows out of the container (1), via the valve (3), into a discharge line (5) in a gravity-driven manner, b) throttling the flow in the discharge line (5) with the aid of a throttle (6) integrated into the discharge line (5) and c) detecting the pressure in the discharge line (5) upstream of the throttle (6) and/or d) detecting the pressure drop over the throttle (6), wherein the escape of gas (7) and thus the complete emptying of the container (1) is determined on the basis of a change in the pressure or the pressure drop. The invention further relates to a device (10) for determining the empty state of a container (1) of a water separator (2) and to an anode subsystem (11), comprising a water separator (2) and a device (10) according to the invention for determining the empty state.

NANOPOROUS SELECTIVE SOL-GEL CERAMIC MEMBRANES

NºPublicación:  US2025249411A1 07/08/2025
Solicitante: 
UNIV OF WASHINGTON [US]
University of Washington
US_2024024826_PA

Resumen de: US2025249411A1

Nanoporous selective sol-gel ceramic membranes, selective-membrane structures, and related methods are described. Representative ceramic selective membranes include ion-conductive membranes (e.g., proton-conducting membranes) and gas selective membranes. Representative uses for the membranes include incorporation into fuel cells and redox flow batteries (RFB) as ion-conducting membranes.

LEAKAGE DETECTOR

NºPublicación:  US2025251299A1 07/08/2025
Solicitante: 
HONDA MOTOR CO LTD [JP]
HONDA MOTOR CO., LTD

Resumen de: US2025251299A1

To provide a leakage detector that can improve energy efficiency by making it possible to suppress an increase in the number of man hours required in a process of producing a fuel cell stack. A leakage detector 1, 61 includes: a presser 15 configured to press cells of a fuel cell FC, the cells being laminated together and being housed in a fuel cell case C that has a first end that is closed and a second end that is not being closed by a lid; a feeder 61 configured to feed gas to the fuel cell case C while the presser 15 presses the cells of a fuel cell FC at a pressure equal to or higher than a predetermined pressure; and a detector 61 configured to detect leakage of the gas from the fuel cell case C to which the gas is being fed by the feeder 61.

SINGLE CELL FOR FUEL CELL

NºPublicación:  US2025253356A1 07/08/2025
Solicitante: 
TOYOTA BOSHOKU KK [JP]
TOYOTA BOSHOKU KABUSHIKI KAISHA
DE_102025103777_PA

Resumen de: US2025253356A1

A single cell for a fuel cell includes a power generating unit and two separators that sandwich the power generating unit. Each separator includes an opposing surface opposed to the power generating unit. The opposing surface has a gas passage and ribs. The gas passage includes a mesh portion, an inflow portion configured such that reactant gas flows through the inflow portion into the mesh portion, and an outflow portion configured such that the reactant gas flows through the outflow portion from the mesh portion. The ribs forming a lattice pattern include ribs arranged in one direction. A length of each of the ribs arranged in the one direction increases or decreases from the inflow portion toward the outflow portion in a stepwise manner for at least one of the ribs.

THIN PLATE CONVEYANCE APPARATUS

NºPublicación:  US2025249605A1 07/08/2025
Solicitante: 
HONDA MOTOR CO LTD [JP]
Honda Motor Co., Ltd

Resumen de: US2025249605A1

A thin plate conveyance apparatus including a suction pad having a contact portion with a rectangular frame shape to come into contact with a thin plate with protrusions and recess arranged in a horizontal direction and generating a suction force by a negative pressure inside the contact portion, and a support part movably supporting the suction pad between a first position where the thin plate is suctioned and a second position where a suction to the thin plate is released. The contact portion includes a pair of first frame portions extending in the first direction and a pair of second frame portions extending in the second direction, and a width of the pair of first frame portions in the second direction is larger than a width of the recesses in the second direction or a width of the protrusions in the second direction.

FUEL CELL STACK AND SEPARATOR FOR FUEL CELL

NºPublicación:  US2025253358A1 07/08/2025
Solicitante: 
TOYOTA BOSHOKU KK [JP]
TOYOTA BOSHOKU KABUSHIKI KAISHA
DE_102025103952_PA

Resumen de: US2025253358A1

A fuel cell stack includes multiple stacked single cells. Each single cell includes a power generating unit, a frame member, a first separator, and a second separator. A gasket is provided between the first separator of a first single cell and the second separator of a second single cell. The first separator of the first single cell includes a first projection, and the second separator of the second single cell includes a second projection. The first projection and the second projection project so as to be in contact with each other, thereby suppressing flow of a cooling medium to the outside of the cooling passage. Aback face of at least one of the first projection and the second projection includes a flat surface section that is in contact with the frame member facing the back face.

METHOD AND SYSTEM FOR DIAGNOSING ELECTROCHEMICAL TRANSDUCERS

NºPublicación:  WO2025162603A1 07/08/2025
Solicitante: 
FORSCHUNGSZENTRUM JUELICH GMBH [DE]
FORSCHUNGSZENTRUM J\u00DCLICH GMBH
WO_2025162603_PA

Resumen de: WO2025162603A1

The invention relates to a method and a system for diagnosing an electrochemical transducer and to a computer program product. The method (1) for diagnosing an electrochemical transducer comprises exciting (4) the electrochemical transducer using excitation signals and detecting (5) response signals from the electrochemical transducer as a reaction to the excitation signals. The electrochemical transducer is excited (4) only at representative measuring frequencies. In particular, the representative measuring frequencies and the reconstruction are based on eigenvectors or spectra determined by means of a set of EIS measurements. This provides for a high-quality reconstruction of the electrochemical impedance spectrum on the basis of a significantly reduced number of measurements.

FUEL CELL EXHAUST GAS SYSTEM

Nº publicación: US2025253359A1 07/08/2025

Solicitante:

PUREM GMBH [DE]
Purem GmbH

DE_102024103210_PA

Resumen de: US2025253359A1

A fuel cell exhaust gas system includes a heat exchanger which can be flowed through by fuel cell exhaust gas, and has first and second heat exchanger end regions. The heat exchanger has a fuel cell exhaust gas inlet region in one heat exchanger end region and a fuel cell exhaust gas outlet region in one heat exchanger end region and includes a first heat exchanger flow volume, leading away from the fuel cell exhaust gas inlet region in the heat exchanger longitudinal direction, and a second heat exchanger flow volume, leading back in the direction of the fuel cell exhaust gas inlet region in the heat exchanger longitudinal direction, the first heat exchanger flow volume being separated from a cooling medium flow volume by a first heat exchanger wall and being separated from the second heat exchanger flow volume by a second heat exchanger wall.

traducir