Ministerio de Industria, Turismo y Comercio LogoMinisterior
 

Alerta

Resultados 560 resultados
LastUpdate Última actualización 23/11/2025 [06:52:00]
pdfxls
Solicitudes publicadas en los últimos 15 días / Applications published in the last 15 days
previousPage Resultados 400 a 425 de 560 nextPage  

REAL-TIME PROCESS MONITORING AND EARLY WARNING METHOD AND SYSTEM FOR SETTLEMENT MANAGEMENT

NºPublicación:  WO2025232048A1 13/11/2025
Solicitante: 
SHANGHAI HANDPAL INFORMATION TECH SERVICE CO LTD [CN]
\u4E0A\u6D77\u701A\u4E4B\u53CB\u4FE1\u606F\u6280\u672F\u670D\u52A1\u6709\u9650\u516C\u53F8
WO_2025232048_PA

Resumen de: WO2025232048A1

The present invention relates to the technical field of settlement management. Disclosed are a real-time process monitoring and early warning method and system for settlement management. The method comprises: using commodity warehousing as a root node to construct a universal commodity full-lifecycle tree; during commodity warehousing, instantiating an empty universal commodity full-lifecycle tree for each commodity, highlighting a corresponding commodity state node on the basis of a commodity state, and synchronously identifying the commodity attribute of the commodity state node; synchronizing full transaction data, determining commodities to be settled all of which have lifecycle sub-trees, and receiving a pre-settlement list determined on the basis of the commodities to be settled; and extracting from the pre-settlement list the lifecycle sub-trees of pre-settled commodities, judging the lifecycle sub-trees in light of a standard settlement topology and, on the basis of a judgment result, giving a settlement early warning of the pre-settlement list. The present invention solves the technical problem that the prior art fails to satisfy the needs of modern enterprises for efficient and accurate settlement, and achieves the technical effect of improving enterprise settlement management efficiency and accuracy.

FORECASTING USING TOPOLOGICAL HIERARCHICAL DECOMPOSITION

NºPublicación:  WO2025235688A1 13/11/2025
Solicitante: 
MINED XAI LLC [US]
MINED XAI LLC
WO_2025235688_PA

Resumen de: WO2025235688A1

An example computer-implemented method for temporal data analysis and forecasting utilizes topological hierarchical decompositions to process historical and future time windows. The method receives temporal data and generates multiple sets of historical time subsets with varying lengths, where information in shorter subsets is duplicated in longer ones. Future time windows are also generated in a similar manner. Future time windows are chronologically after a given initial time. The method creates past and future topological hierarchical decompositions and directed graph adjacency arrays. Customer attention matrices are generated for past and future windows, and matrix multiplications are performed to create self-attention arrays. These arrays are then multiplied together. The method culminates in providing a dashboard for forecasting demand after an initial time point, enabling comprehensive temporal data analysis and prediction.

METHOD FOR PROCESSING OUTBOUND PRODUCT AND SYSTEM THEREFOR

NºPublicación:  WO2025234538A1 13/11/2025
Solicitante: 
COUPANG CORP [KR]
\uCFE0\uD321 \uC8FC\uC2DD\uD68C\uC0AC
WO_2025234538_PA

Resumen de: WO2025234538A1

The present disclosure relates to a method for processing an outbound product and a system therefor. The method for processing an outbound product, according to an embodiment of the present disclosure, may comprise the steps of: acquiring outbound product information corresponding to a tote to be worked on; acquiring information about a product to be worked on, corresponding to at least one item collected in the tote to be worked on; comparing the outbound product information with the information about the product to be worked on; and on the basis of a result of the comparison, determining whether or not to generate a waybill corresponding to the outbound product information.

METHOD, APPARATUS, AND RECORDING MEDIUM FOR PROVIDING PAGE INCLUDING FREQUENTLY BOUGHT ITEMS

NºPublicación:  WO2025234550A1 13/11/2025
Solicitante: 
COUPANG CORP [KR]
\uCFE0\uD321 \uC8FC\uC2DD\uD68C\uC0AC
WO_2025234550_PA

Resumen de: WO2025234550A1

A technique for providing a page including frequently bought items is disclosed. A method performed by an electronic device according to an aspect of the present disclosure may comprise the steps of: acquiring a purchase history for one or more items bought by a user in an e-commerce platform; determining one or more frequently bought items on the basis of the purchase history; generating an FBI page including one or more item areas corresponding respectively to the one or more frequently bought items; providing the FBI page to a user terminal; on the basis of a touch input on a first item area among the one or more item areas, providing a first item card including information on an item corresponding to the first item area; and on the basis of a swipe input on the first item card, providing a second item card for a second item included in the FBI page.

METHOD FOR IMPLEMENTING EV ECOSYSTEM AND DEVICE FOR PERFORMING SAME METHOD

NºPublicación:  US2025348938A1 13/11/2025
Solicitante: 
AIZEN GLOBAL CO LNC [KR]
aiZEN Global Co., lnc
AU_2023425816_PA

Resumen de: US2025348938A1

The present invention relates to a method for implementing an electric vehicle (EV) ecosystem and a device for performing the method. The method for implementing an EV ecosystem may comprise the steps of: receiving, by an EV ecosystem management device, EV eco-data from EV ecosystem participant devices; and managing, by the EV ecosystem management device, the EV ecosystem on the basis of the EV eco-data.

FORECASTING USING TOPOLOGICAL HIERARCHICAL DECOMPOSITION

NºPublicación:  US2025348897A1 13/11/2025
Solicitante: 
MINED XAI LLC [US]
Mined XAI LLC

Resumen de: US2025348897A1

An example computer-implemented method for temporal data analysis and forecasting utilizes topological hierarchical decompositions to process historical and future time windows. The method receives temporal data and generates multiple sets of historical time subsets with varying lengths, where information in shorter subsets is duplicated in longer ones. Future time windows are also generated in a similar manner. Future time windows are chronologically after a given initial time. The method creates past and future topological hierarchical decompositions and directed graph adjacency arrays. Customer attention matrices are generated for past and future windows, and matrix multiplications are performed to create self-attention arrays. These arrays are then multiplied together. The method culminates in providing a dashboard for forecasting demand after an initial time point, enabling comprehensive temporal data analysis and prediction.

ASYNCHRONOUS AUTOMATED CORRECTION HANDLING IN CONCIERGE SYSTEM OF INCORRECTLY SORTED ITEMS USING POINT-OF-SALE DATA

NºPublicación:  US2025348834A1 13/11/2025
Solicitante: 
MAPLEBEAR INC [US]
Maplebear Inc
US_2024386367_PA

Resumen de: US2025348834A1

An online concierge system performs asynchronous automated correction handling of incorrectly sorted items using point-of-sale data. The online concierge system receives orders from customer client devices and determines a batched order based on the received orders. The online concierge system sends the batched order to a shopper client device for fulfillment. The online concierge system receives transaction data associated with the batched order from a third party system. The online concierge system determines whether a sorting error occurred based on the transaction data and the batched order. In response to determining that a sorting error occurred, the online concierge system sends an instruction to correct the sorting error to the shopper client device.

ARTWORK REMOTE AUTHENTICATION SYSTEM

NºPublicación:  US2025348560A1 13/11/2025
Solicitante: 
BLAIR PRESTON [US]
Blair Preston
KR_20250130607_PA

Resumen de: US2025348560A1

Apparatus and associated methods relate to an artwork authenticity owner validation system. In an illustrative example, an artwork remote identification system (ARIS) may include an artwork companion chip (ACC) and a certificate of authenticity (COA). The ACC, for example, may be physically attached to an artwork. The ACC and the COA, for example, may each include a unique identifier. For example, a centralized server may be configured to automatically authenticate an ownership of the artwork attached to the ACC by validating the ACC and the COA. For example, the user may scan the COA and then the ACC within a predetermined time limit to gain access to modify an ownership record in an artwork profile of the artwork. Various embodiments may advantageously allow a modification to the ownership information only when the centralized authentication server validates the COA and the ACC within the predetermined time period.

SYSTEMS AND METHODS FOR PRODUCT RETRIEVAL

NºPublicación:  US2025348922A1 13/11/2025
Solicitante: 
WALMART APOLLO LLC [US]
Walmart Apollo, LLC
US_2022277382_PA

Resumen de: US2025348922A1

Systems, apparatuses, devices, applications, and methods are provided herein useful to provide retrieval of products within a retail store and control a point of sale system to execute purchase of a product list in conjunction with a mobile device. A device control circuit of the mobile device is configured to receive a proposed product list from a respective customer; determine a suggested product list based on the proposed product list and a weighted average of a plurality of variables; determine a shopping route for the suggested product list, reduce the duration of the shopping route if possible, acquire payment from the respective customer for products on a final product list, and control the point of sale system to execute purchase of the products on the final product list on behalf of the respective customer.

TRACKING AND RECORDING TRANSACTIONS OF DIGITAL ASSETS WITH PHYSICAL ASSOCIATION

NºPublicación:  US2025348829A1 13/11/2025
Solicitante: 
VAZIRIZADEH ALI [CA]
AISIMPRO INC [CA]
Vazirizadeh Ali,
AISIMPRO INC

Resumen de: US2025348829A1

The present disclosure relates to the field of supply chain management and traceability through a commodity value chain. More specifically, the disclosure pertains to systems that track and record transactions of digital assets associated with physical commodities, recycling materials or goods using blockchain technology.

System Providing Self-Service Access to Locked Merchandise

NºPublicación:  US2025348891A1 13/11/2025
Solicitante: 
INDYME SOLUTIONS LLC [US]
Indyme Solutions, LLC
US_2025005604_A1

Resumen de: US2025348891A1

A system providing self-service access to locked merchandise comprising: (a) providing a fixture that restricts access to the locked merchandise, wherein the fixture can automatically lock or unlock, allowing or restricting access to the locked merchandise; (b) providing a means of uniquely identifying an individual attempting to access the merchandise; (c) measuring a set of behaviors of the individual during any time the fixture is an open mode; (d) assessing whether the set of behaviors of the individual are suspicious or not relative to a set of suspicious event thresholds; (e) storing the individual and their set of behaviors as accessible records in at least one database; and (f) providing an algorithm which determines future access privileges of the individual to the enclosure based on a set of variables. Additionally, a system for maximizing sales of and minimizing theft of merchandise in a retail environment, the system comprising: (a) providing a merchandise fixture, wherein the merchandise fixture can allow or restrict access to the merchandise; (b) presenting a questionnaire to an individual; (c) providing a means of uniquely identifying the individual attempting to access the merchandise; and (d) allowing or restricting access to the merchandise based on the individual's responses to the questionnaire.

COMPUTER SYSTEM AND METHOD FOR ASSET LOCATION AND MONITORING

NºPublicación:  US2025348837A1 13/11/2025
Solicitante: 
SCHNEIDER ELECTRIC USA INC [US]
Schneider Electric USA, Inc
CN_120929686_PA

Resumen de: US2025348837A1

Creating an electronic inventory database for a plurality of assets. Unique identifier information (e.g., a QR code) is obtained that is associated with an asset to be included in an inventory/backend database that is associated with installation at a certain location. Metadata associated with the unique identifier is determined that is indicative of least descriptive information associated with the asset. The asset metadata is stored in an inventory database in correlation with the installation location the asset is installed. A computer network coupled to each asset is scanned to detect the metadata and an IP address associated with each asset coupled to each installation location such that when detected metadata matches metadata stored in the inventory database for an asset, the IP address is indexed in the inventory database with the metadata and the installation location for the asset.

INVENTORY MANAGEMENT SYSTEM INCLUDING NETWORKED SCALE SYSTEMS WITH NETWORK-CONFIGURED SCALE DEVICES

NºPublicación:  US2025348839A1 13/11/2025
Solicitante: 
GRAVITY METRIC LLC [US]
Gravity Metric LLC

Resumen de: US2025348839A1

An inventory management system includes networked scales that may be accessed and managed over a network. The inventory management system generally includes a plurality of networked scale systems at different measurement locations, such as different physical locations for inventory, connected to a network such as the internet. A network computing device may be used to access the networked scale systems and track inventory via the network. The networked scale systems include a plurality of networked scale devices connected in a daisy chain configuration to a 2-wire bus, for example, using a 10BASE-T1 standard, which carries data and powers the scale devices. The networked scale systems also include a media converter connected to the 2-wire bus and connecting the scale devices to the network, for example, using an Ethernet/TCP connection. The networked scale devices may thus be directly connected to the network (e.g., the internet), addressed independently, and easily accessed via the network for inventory management.

METHOD AND SYSTEM FOR MANAGING SW OF MANUFACTURING AND PRODUCTION FACILITY FOR SBOM RESPONSE

NºPublicación:  US2025348841A1 13/11/2025
Solicitante: 
INJE UNIV INDUSTRY ACADEMIC COOPERATION FOUNDATION [KR]
INJE UNIVERSITY INDUSTRY-ACADEMIC COOPERATION FOUNDATION

Resumen de: US2025348841A1

The present disclosure relates to a method and system for managing SW of a manufacturing and production facility for an SBOM response, which may be configured to manage the SW update history of at least one piece of equipment while monitoring the SW update of the equipment within a manufacturing environment and to generate SBOM information by using the SW update history as a response to a request. In embodiments of the present disclosure, the SW update may be individually performed the equipment by at least one edge node connected to the equipment and monitored through the edge node.

ARTIFICIAL INTELLIGENCE FOR PROCUREMENT OF NUCLEAR FUEL

NºPublicación:  US2025348838A1 13/11/2025
Solicitante: 
FLORIDA POWER & LIGHT COMPANY [US]
Florida Power & Light Company

Resumen de: US2025348838A1

Employing artificial intelligence to inform nuclear fuel procurement decisions is discussed. One example method includes accessing a database that characterizes terms of a set of transactions in a set of time frames. The transactions are transactions to procure material such as nuclear fuel assemblies or a precursor material for nuclear fuel assemblies obtained from procurement stages of a set of nuclear fuel procurement stages. The method also includes determining for the time frames, based on the database, a first range of values indicating a total expected supply of the material and a second range of values indicating a total expected demand for the material. The method further includes selecting an action in connection with the material from a set of potential actions, based on an analysis of the database, the first range of values, and the second range of values and outputting an indication of the selected action.

INTERACTIVE DATA ANALYSIS AND SCHEDULING

NºPublicación:  US2025348848A1 13/11/2025
Solicitante: 
PALANTIR TECH INC [US]
Palantir Technologies Inc
US_2023090443_PA

Resumen de: US2025348848A1

A data analysis system is disclosed that receives data from a master data system to enable useful and efficient rescheduling of items, taking into account effects of various rescheduling options on various metrics related to the items and/or the scheduling. The data analysis system includes sophisticated data analysis and interactive graphical user interface functionality to enable efficient, multi-variable evaluation of various rescheduling options. The interactive graphical user interface includes interactive functionality for suggesting rescheduling options in view of the effects of those changes on various metrics, evaluating various rescheduling options in view of effects on the various metrics, adjusting instances of metrics related to items/timelines in view of scheduling changes, and the like. Once a set of schedule modifications are determined by the data analysis system, the data analysis system can push the schedule modifications back to the master data system for implementation.

AUTOMATED CARBON ASSET NETWORK SYSTEM AND CARBON ASSET MANAGEMENT METHOD

NºPublicación:  US2025348889A1 13/11/2025
Solicitante: 
CEDARS DIGITAL PTE LTD [SG]
Cedars Digital Pte. Ltd
CN_120952681_PA

Resumen de: US2025348889A1

An automated carbon asset network system and a carbon asset management method are provided. The automated carbon asset network system includes a carbon asset management digital platform realizing a carbon inventory executed for an enterprise through a computer system, and the carbon asset management digital platform includes a carbon asset network establishing module, a carbon asset network connection module, and a carbon asset network update module. The carbon asset management method includes: receiving data for stakeholders, internal or external carbon asset management digital platform, carbon asset management report formats, and carbon inventory obtained through automated customized questionnaires, by using the application program interface; automatically integrating carbon inventory data for supply chains and performing version control; digitally managing a full scope of an organizational greenhouse gas inventory and product carbon footprint information throughout product life cycles for brands in the enterprise; and generating documents according to requirements.

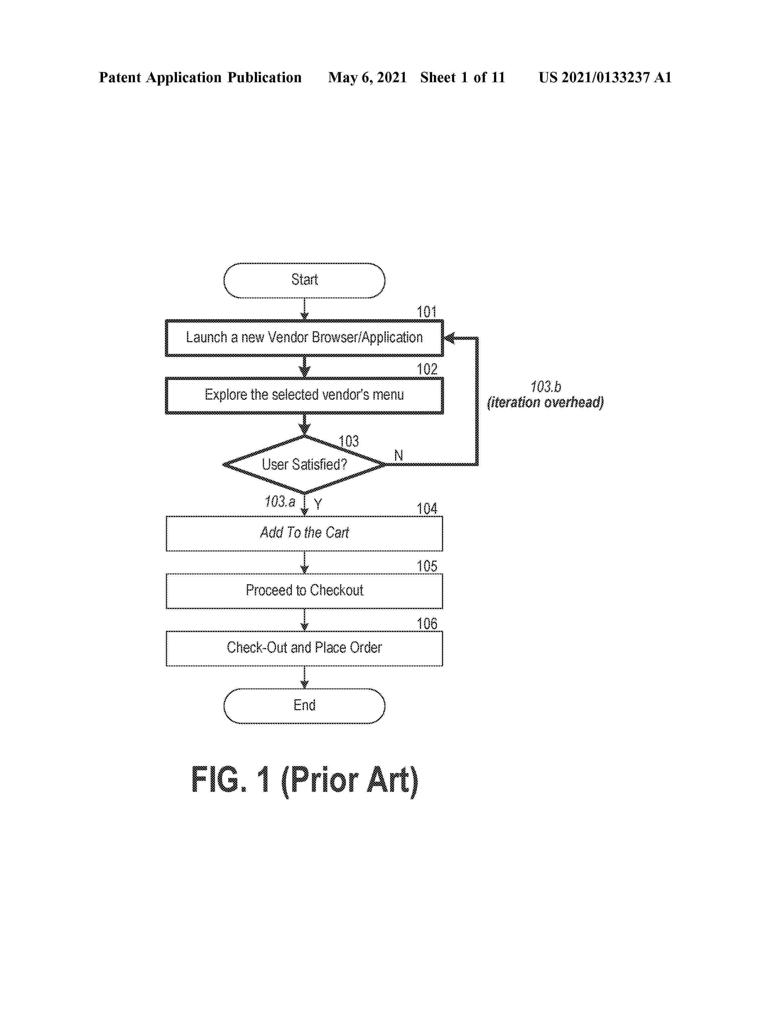
METHOD AND APPARATUS FOR ONLINE ORDERING VIA A HYBRID DATABASE IMPLEMENTATION FOR QUICK DATA RETRIEVAL

NºPublicación:  US2025348541A1 13/11/2025
Solicitante: 
CELENTRO INC [US]
Celentro, Inc
US_2021133237_A1

Resumen de: US2025348541A1

A food order is placed by a purchaser at a client prior to selecting the vendor. A server receives the order along with the purchaser information. The server matches the items with available vendors that offer the selected food order. The server sends a document to the client, including a list of vendors matching the order, along with other details that are specific to each vendor. The client receives the document. In response to selection of the vendor, the client sends the server a request to proceed. Upon receiving a finalized order, the server sends a checkout page to the client to finish the order. The client sends information needed to finish the order. The server receives the requested information and generates the order.

SYSTEM AND METHOD FOR GENERATING COMPLEX RUNTIME PATH NETWORKS FROM INCOMPLETE DEMONSTRATION OF TRAINED ACTIVITIES

NºPublicación:  US2025348084A1 13/11/2025
Solicitante: 
SEEGRID CORP [US]
Seegrid Corporation
WO_2023235462_PA

Resumen de: US2025348084A1

Provided is a system and method for generating routes for use by a mobile robot. The mobile robot can comprise a navigation system in operative communication with a drive system; one or more sensors configured to collect sensor data, wherein the one or more sensors are configured to collect training data representative of a route or portions of a route as the mobile robot is navigated along the route; a user interface configured to receive user inputs providing route information; and a route generator configured to process the route information and the training data to generate a route network comprising a plurality of route segments. The training data can be generated while the mobile robot is navigated in a first direction and the mobile robot is configured to autonomously navigate in a second direction that is opposite the first direction.

SYSTEM AND METHOD FOR MANAGING EMERGENCY COMMUNICATIONS

NºPublicación:  US2025350913A1 13/11/2025
Solicitante: 
KAHLER ANDREW [AU]
KAHLER Andrew
GB_2634460_PA

Resumen de: US2025350913A1

The present invention relates to a system and method for managing emergency communications and, in particular, to a system and method that implements an alternative wireless communications service such as a satellite-based service operable to automatically connect with user devices in the event that user devices lose access to services normally provided by WIFI or cell phone services, to ensure that the user devices continue to receive notifications regarding a threat situation (e.g. bushfire).

SYSTEMS AND METHODS FOR ASSISSTING A WORKER FOR MANAGING GOODS WITHIN A WAREHOUSE

NºPublicación:  US2025349232A1 13/11/2025
Solicitante: 
HONEYWELL INT INC [US]
Honeywell International Inc

Resumen de: US2025349232A1

A system and method for assisting a worker for managing goods within a warehouse are disclosed. The method comprises receiving, via at least one processor, at least one input request from a user; comparing, via the at least one processor, the at least one input request having an identification (ID) code with a corresponding ID code of an at least one object; determining, via the at least one processor, location information of the at least one object to be picked or placed over the at least one rack, based on the comparison; and directing, via the at least one processor, a plurality of sensors placed at one or more positions of the at least one rack, to rotate and project a light beam at the shelf of the at least one rack from where the at least one object to be picked or placed, based on the determined location information.

Automated third-party cost estimation and production

NºPublicación:  AU2025256223A1 13/11/2025
Solicitante: 
PACKSIZE LLC
Packsize LLC
AU_2025256223_A1

Resumen de: AU2025256223A1

22160071_1 (GHMatters) P117214.AU.1 A computer system for automated third-party cost estimation and production management receives a request for a particular packaging design template. The system identifies, with a continuous monitoring software application, current system capabilities. The continuous monitoring software application is configured to query multiple packaging production machines located on different networks and at different locations, gather current operating characteristics of each packaging production machine selected from the multiple packaging production machines, and query a queue memory space at each packaging production machine selected from the multiple packaging production machines. Based upon the current system capabilities, the system selects a particular packaging production machine selected from the multiple packaging production machines to produce the particular packaging design template. The system then produces the particular packaging design template. A computer system for automated third-party cost estimation and production management receives a request for a particular packaging design template. The system identifies, with a continuous monitoring software application, current system capabilities. The continuous monitoring software application is configured to query multiple packaging production machines located on different networks and at different locations, gather current operating characteristics of each packaging production machine sele

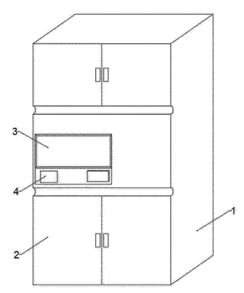
PRODUCT DISPENSER STATUS INQUIRY SYSTEM AND METHOD

NºPublicación:  AU2024244305A1 13/11/2025
Solicitante: 
KIMBERLY CLARK WORLDWIDE INC
KIMBERLY-CLARK WORLDWIDE, INC
AU_2024244305_PA

Resumen de: AU2024244305A1

A method and system for accessing information regarding a condition of a consumable product dispenser in a washroom facility is provided. Each product dispenser contained in the washroom facility or in a plurality of facilities can include sensors for determining product levels, power levels, or operating conditions. A server system stores the conditions of each product dispenser. An image recognition application loaded onto a mobile device is configured to recognize a particular product dispenser from the plurality of dispensers and to access and communicate to a user the condition of the product dispenser stored on the server system. The method and system of the present disclosure not only simplifies obtaining information regarding a product dispenser but also does so without draining battery power from any of the product dispensers.

Dynamic cart optimization system

NºPublicación:  AU2025256100A1 13/11/2025
Solicitante: 
PACKSIZE LLC
Packsize LLC
AU_2025256100_A1

Resumen de: AU2025256100A1

22159975_2 (GHMatters) P118140.AU.2 A computer system for optimizing node and edge selections within a digital graph model accesses a digital graph model of a physical warehouse location. The digital graph model comprises information indicating a location of multiple specific items of inventory among shelves in the physical warehouse location. The computer system 5 identifies a set of orders that each comprise one or more items and an order priority. The computer system then maps each item in each order selected from the set or orders to the multiple nodes within the digital graph model. The computer system identifies a ranking node from the multiple nodes. The computer system then traverses one or more edges that extend from the ranking node to identify a shortest path within the digital graph model to 10 fill a digital model of a picking cart above a packing threshold level. A computer system for optimizing node and edge selections within a digital graph model accesses a digital graph model of a physical warehouse location. The digital graph model comprises information indicating a location of multiple specific items of 5 inventory among shelves in the physical warehouse location. The computer system identifies a set of orders that each comprise one or more items and an order priority. The computer system then maps each item in each order selected from the set or orders to the multiple nodes within the digital graph model. The computer system identifies a ranking node from

SYSTEM FOR MANAGING THE EMPTYING OF BINS FOR COLLECTING MUNICIPAL SOLID WASTE

Nº publicación: WO2025233979A1 13/11/2025

Solicitante:

L C S R L [IT]
L.C. S.R.L

WO_2025233979_PA

Resumen de: WO2025233979A1

The invention relates to the technological field of municipal solid waste collection and concerns a system for managing the emptying of bins for collecting municipal solid waste, comprising: - a plurality of bins (1 ), each comprising an identification code (2) of the type of bin and waste contained therein and its geographical position; - at least one vehicle (3), driven by a driver, provided with a collection box (4) having a certain maximum capacity and a weighing device (5), - a central management and control server (6) containing historical data of the weights of waste unloaded from each individual bin (1 ) measured by said weighing device (5) over time; - a data transmission system (7) between said at least one vehicle (3) and said central server (6) adapted to send the instantaneous data of the weight of waste unloaded from a single bin (1 ) to said central server (6). Said central server (6) is adapted to update the historical data of the weights of waste unloaded from each individual bin (1 ) to calculate the average weight attributable to the same bin (1 ), and to return the overall average weight of the bins (1 ) contained in a given geographical area (A), selected in advance by an operator (8), comparing said overall average weight with the maximum capacity of said vehicle (3), to prevent the sum of the historical average weights of the bins in said area from exceeding the maximum capacity of said vehicle (3).

traducir